Categories: All - electronica - potencial - circuitos - corriente

by Majo García 5 years ago

425

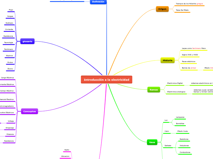
Introducción a la electricidad

Introducción a la electricidad

Introducción a la electricidad

Usos

Movimiento
Motores
Señales
Conductores
Inductores
Resistores
Calor
Efecto Joule
Luz
Bombillas
Lamparas

Ramas

Electronica analogica
sistemas cuyas variables varían de forma continua en el tiempo y toman valores infinitos
Electronica Digital
sistemas electrónicos en los que la información está codificada

Historia

Barras de ambar
Efecto tribolectico
Peces eléctricos
Siglos XVII y XVIII
Leyes como fenómeno físico

Origen

Tales De Mileto
Tiempos de los filósofos griegos

Importancia

Comunicacion telefonica
Iluminacion
Transporte
Televisión
Ubicacion
Radio

Conceptos

Determina que tan conductor es un material
Potencia
cantidad de trabajo por unidad de tiempo
Amperaje
flujo o la cantidad de electrones que atraviesan un conductor
Voltaje
diferencia potencial entre dos cuerpos con carga positiva o negativa
Circuitos Eléctricos
Interconexión de dos o más componentes eléctricos

Carga eléctrica fluye en una trayectoria

Electromagnetismo
Unifica los fenómenos eléctricos y magnéticos
Potencial Electrico
carga pequeña ubicada en un campo eléctrico experimenta una fuerza
Campo Eléctrico
Cuerpo cargado en el espacio que lo rodea
Corriente Eléctrica
Desplazamiento de cargas eléctricas por un conductor
Carga Eléctrica
Fuerzas de atracción y repulsión

glosario

Átomo
Proton
Electron
Fenómeno
Tecnologia
Resistencia
Corriente
Subtopic
Cargas
Flujo

Definición

Presencia y flujo de cargas eléctricas