Categories: All - escalas - estadística - variables - bioestadística

by Stephanie Villagrán 4 years ago

501

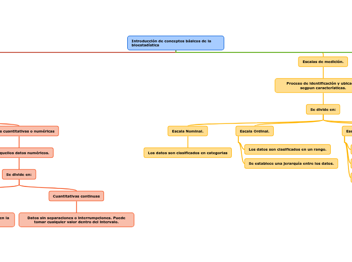
Introducción de conceptos básicos de la bioestadística

Introducción de conceptos básicos de la bioestadística

Introducción de conceptos básicos de la bioestadística

Muestra

Una parte de la población.
El estadístico es la medida descriptiva usada.

Población

Totalidad de individuos a estudiar.
El parámetro es la medida usada medida.

Escalas de medición.

Proceso de identificación y ubicación segpun características.

Escala de Razón.

Capaz de hacer comparaciones proporcionales.

Conocer la distancia entre dos mediciones.

Existencia de un cero absoluto.

Escala de Intervalos.

Ordena a las variables.

Nombra categorias de variables.

Mide la diferencia entre dos variables

Escala Ordinal.

Se establece una jerarquía entre los datos.

Los datos son clasificados en un rango.

Escala Nominal.

Los datos son clasificados en categorias

Variable

Son caracteristicas que representan valores y son capaces de ser medidos o ser observados
Se dividen en:

Variables cuantitativas o numéricas

Son aquellos datos numéricos.

Cuantitativas continuas

Datos sin separaciones o interrumpciones. Puede tomar cualquier valor dentro del intervalo.

Cuantitativas discretas

Datos con separaciones o interrumpciones en la escala de valores.

Variables cualitativas o categóricas

Son aquellos datos que corresponden a cualidades

Estadística

Es una disciplina que recolecta, organiza, procesa e interpreta datos para llegar a una conclusión a partir de los datos extraídos en un estudio.
Se divide en:

Estadística inferencial

Es aquella que permite hacer inferencias acerca de una población de los resultados de una muestra.

Estadistica descriptiva

Comprende un conjunto de datos proporcionado un resumen de los datos generales.