Categories: All - medicina - impresión - válvulas - materiales

by Achejotateche Achejotateche 5 years ago

323

INTRODUCCIÓN TECNOLÓGICA EN EL USO DE VASOS SANGUÍNEOS A BASE DE IMPRESIÓN 3D A PACIENTES CON ESTENOSIS DE AORTA.

INTRODUCCIÓN TECNOLÓGICA EN EL USO DE VASOS SANGUÍNEOS A BASE DE IMPRESIÓN 3D A PACIENTES CON ESTENOSIS DE AORTA.

INTRODUCCIÓN TECNOLÓGICA EN EL USO DE VASOS SANGUÍNEOS A BASE DE IMPRESIÓN 3D A PACIENTES CON ESTENOSIS DE AORTA.

IMPRESIÓN 3D

ES UTILIZADA
ÁREAS MÉDICAS

INTERPRETACIÓN MÉDICA

SIMULADORES

ESTRUCTURAS ANATÓMICAS

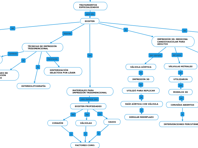
TRATAMIENTOS ESPECIALIZADOS

EXISTEN

IMPLICACIONES CLÍNICAS

SUB-DESARROLLO

FACTORES

ALERGIAS

ENFERMEDADES

PROPIEDADES

RECOMENDADA PARA NIÑOS

IMPRESIÓM 3D: MEDICINA CARDIOVASCULAR PARA ADULTOS

AORTA Y BUQUES

TECNOLOGÍA 3D

UTILIZÓ

SIMULAR ENFERMEDADES AÓRTICAS

DESARROLLAR TECNOLOGÍAS TRANSCATÉTER

ESTUDIO DE CONCEPTO PRECLÍNICO

VÁLVULAS MITRALES

UTILIZARON

MODELOS 3D

CIRUGÍAS ABIERTAS

INTERVENCIONES PERCUTÁNEAS

UTILIZÓ PARA REPLICAR

RAÍZ AÓRTICA CON VÁLVULA

SIMULAR REEMPLAZO

MATERIALES PARA IMPRESIÓN TRIDIMENCIONAL

EXISTEN PROPIEDADES

VASOS

VÁLVULAS

CORAZÓN

FACTORES COMO:

COMORBILIDADES

EDAD

SUMARÁN IMPORTANICA

EMPLEAR MATERIALES

MATERIALES PRINCIPALES SON:

ALCOHOL PLOVINÍLICO

ÁCIDO POLILÁCTICO

ACRILONITRILO BUTADIENO ESTIRENO

RESINAS CERÁMICAS

SILICONA

TÉCNICAS DE IMPRESIÓN TRIDIMENCIONAL

SINTERIZACIÓN SELECTIVA POR LÁSER

ESTEREOLITOGRAFÍA

MODELADO DE DEPOSICIÓN FUNDIDA

FUSIÓN POLYJET Y MULTIJET

TECNOLÓGIAS DE IMPRESIÓN 3D

DIVIDE EN PASOS

ADQUISICIÓN DE DATOS

IMÁGENES MÉDICAS

RESONANCIA MAGNÉTICA

REPLICAR

TRANSTORNOS VASCULATIVOS

TOMOGRAFÍA COMPUTARIZADA

PARA CREAR

AORTA

VÁLVULA AÓRTICA

OBTENIDA LA IMAGEN

IMPRIMEN PROTOTIPOS 3D

DESARROLLAR DISPOSITIVOS