Categories: All - költészet - irodalom

by Márk Dobai 2 years ago

226

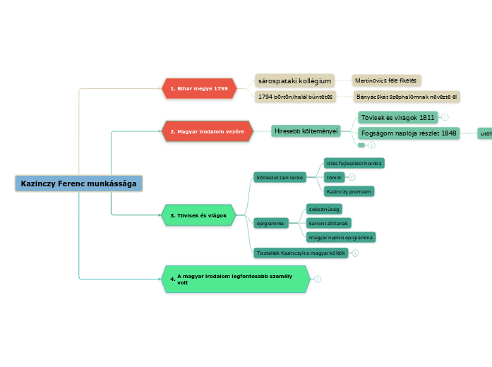
Kazinczy Ferenc munkássága

Kazinczy Ferenc munkássága

Kazinczy Ferenc munkássága

What's your essay about?

Type in the title of your essay.

A magyar irodalom legfontosabb személy volt

Additional info

Tövisek és viágok

Work on the structure of your essay.

Tisztelték Kazinczyit a magyar költők
Summary paragraph

Summarize your essay by restating the main ideas of your thesis and body paragraphs.

Type them in.

epigramma

Develop the ideas presented in the introduction.

magyar nyelvű epigramma

Type in a one-line sentence to describe the third body paragraph.

kánont állítanak

Type in a one-line sentence to describe the second body paragraph.

sokszínüség

Type in a one-line sentence to describe the first body paragraph.

költészet tani lecke

Create a catchy introductory paragraph.

Take into consideration the interests of your audience.

Kazinczy promram

Choose the strongest idea to build your essay around.

Summarize the direction you want to follow with this essay into the thesis statement.

tömör

Sentence

Provide details on the subject.


Write a couple of sentences that provide details on the subject you will address in the body of your essay.

ízlés fejlesztést hordoz

Write an engaging first sentence.


Did you discover any interesting anecdotes, quotes, or trivial facts while researching your topic? Use them to write your sentence.

Magyar irodalom vezére

Analyze another essay written on this topic

Find at least one example and see whether it is well written or not.

Híresebb költeményei

Type in the title and the author(s)
of the essay which you're going to analyze.

Is the logical sequence of the essay accurate or faulty?

Select an option:

AccurateFaulty

Accurate

Faulty

Fogságom naplója részlet 1848

utolsó irata

What evidence do(es) the author(s) present?

Type in the evidence.

Add notes if you need larger blocks of text.

Tövisek és virágok 1811

Author Claim

What claims do(es) the author(s) make?

Type them in.

Bihar megye 1759

Research your topic

Write down the sources you will base your essay on.

1794 börtön/halál büntetés

List second-hand information :

comments, interpretations, or discussions regarding the original material, etc.

Bányácskát széphalomnak nevezte el

What secondary source(s) will you take into account for your research?

Type in your source(s)

or

Add hyperlinks to your source(s).

sárospataki kollégium

List first-hand information :

Martinovics féle flkelés

What primary source(s) will you take into account for your research?

Type it (them) in.