Categories: All - clima - atmósfera - vientos - precipitaciones

by Cindy Ramirez 2 years ago

275

LA ATMÓSFERA, EL TIEMPO Y EL CLIMA

LA ATMÓSFERA, EL TIEMPO Y EL CLIMA

LA ATMÓSFERA, EL TIEMPO Y EL CLIMA

Clima

El clima varía en las escalas del tiempo y del espacio. Grandes áreas de la Tierra sufren fuertes variaciones como parte normal del clima, especialmente en las zonas áridas y semiáridas, donde la precipitación experimenta cambios significativos.

Tiempo

Temperatura
Cuando hace calor la temperatura es alta y el tiempo es caluroso, cuando hace frio la temperatura es baja y el tiempo es frio.
Vientos
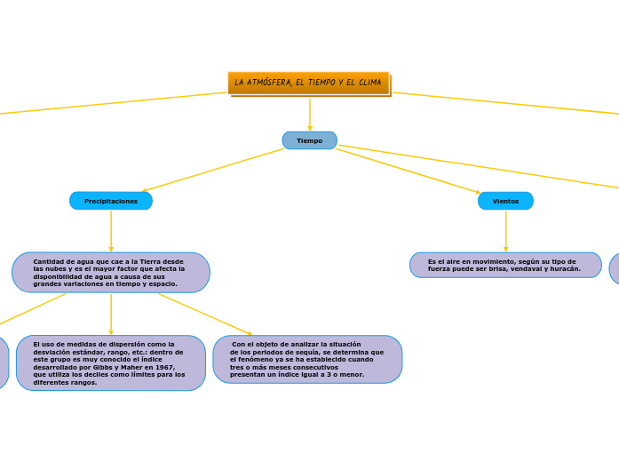
Es el aire en movimiento, según su tipo de fuerza puede ser brisa, vendaval y huracán.
Precipitaciones
Cantidad de agua que cae a la Tierra desde las nubes y es el mayor factor que afecta la disponibilidad de agua a causa de sus grandes variaciones en tiempo y espacio.

Con el objeto de analizar la situación de los periodos de sequía, se determina que el fenómeno ya se ha establecido cuando tres o más meses consecutivos presentan un índice igual a 3 o menor.

El uso de medidas de dispersión como la desviación estándar, rango, etc.: dentro de este grupo es muy conocido el índice desarrollado por Gibbs y Maher en 1967, que utiliza los deciles como límites para los diferentes rangos.

La comparación entre la lluvia actual y un valor central (media, mediana, etc.): estas medidas, por lo general, son más útiles con fines de planificación pero no tienen validez para calificar las demandas acumuladas de un sistema.

Atmósfera

La composición de la atmósfera y los procesos que en ella se desarrollan tienen gran influencia en la actividad humana y en el comportamiento del medio ambiente en general, y en uno u otro grado afectan los procesos de producción, intercambio y consumo de bienes y servicios, el bienestar y la seguridad de la población, las relaciones sociedad-naturaleza y los procesos en otras esferas del medio natural