Categories: All - relaciones - percepción - comunicación - valores

by Nusmar Zuleynnis Alvarez Liscano 4 years ago

1261

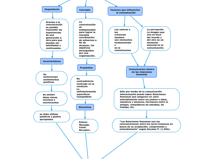
La comunicación y las relaciones humanas.

La comunicación
y las relaciones 
     humanas.

La comunicación y las relaciones humanas.

Factores que influencian la comunicación

Los valores y las creencias tambien son elementos fundamentales en la comunicacion
Comunicacion dentro de las relaciones humanas

Sólo por medio de la comunicación interactuante puede haber Relaciones Humanas que aseguren un claro entendimiento entre los padres e hijos, maestros y alumnos, hermanos entre sí, amigos, compañeros de estudios, de trabajo, etc.

"Las Relaciones Humanas son las comunicaciones entre los seres humanos en busca de su aceptación, comprensión y entendimiento" según Escobar P. (1.994).

La percepción La imagen que uno se hace del mundo y del otro es un elemento esencial en la comunicación.

Importancia

Gracias a la comunicación es posible transmitir las experiencias de una generación a otra para que puedan ser asimiladas y continuadas.
Caracteristicas

Se exteriorizan sentimientos positivos

Se emiten ideas claras, concisas y convincentes

se debe utilizar palabras y gestos apropiados

"La Relaciones Humanas es un gran valor para nuestra sociedad en general ya que es el estudio de la Naturaleza Humana"

Concepto

La comunicación es indispensable para lograr la necesita coordinación de esfuerzos a fin de alcanzar, los objetivos perseguidos por una organización.
Propósitos

No contradictorio Centrado en la conducta Lo suficientemente específicos Compatibles

Elementos

Emisor. Mensaje. Canal. Receptor.