Categories: All - empleo - innovadores - generación - ecológicos

by samira zuniga 6 years ago

2644

LA GENERACIÓN Z

LA GENERACIÓN Z

LA GENERACIÓN Z

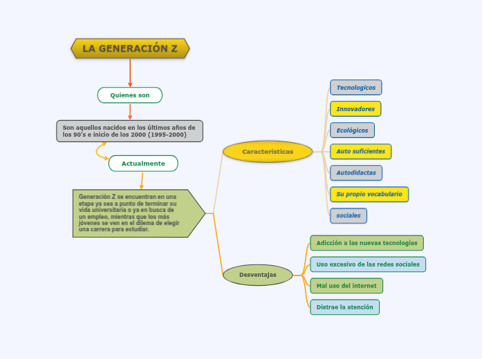
Quienes son

Son aquellos nacidos en los últimos años de los 90’s e inicio de los 2000 (1995-2000)
Actualmente

Generación Z se encuentran en una etapa ya sea a punto de terminar su vida universitaria o ya en busca de un empleo, mientras que los más jóvenes se ven en el dilema de elegir una carrera para estudiar.

Desventajas

Distrae la atención

Mal uso del internet

Uso excesivo de las redes sociales

Adicción a las nuevas tecnologías

Características

sociales

Su propio vocabulario

Autodidactas

Auto suficientes

Ecológicos

Innovadores

Tecnologicos