Categories: All - conectivismo - virtualidad - educación - desigualdad

by MARIA DE LA LUZ ORTEGA 3 years ago

254

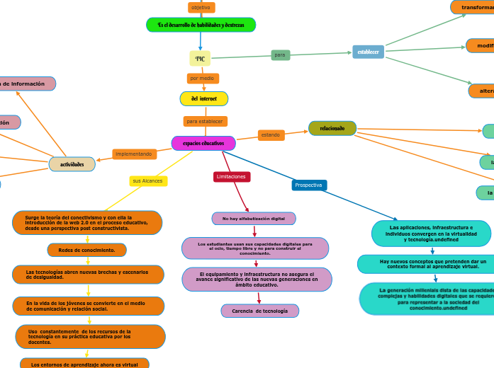
La implicación de las TIC en la educación: Alcances, limitaciones y prospectiva.

La implicación de las TIC en la educación: Alcances, limitaciones y prospectiva.

La implicación de las TIC en la educación: Alcances, limitaciones y prospectiva.

Es el desarrollo de habilidades y destrezas

TIC

establecer
transformandolo
modificarlo
alterándolo
del internet
espacios educativos

Las aplicaciones, infraestructura e individuos convergen en la virtualidad y tecnología.

Hay nuevos conceptos que pretenden dar un contexto formal al aprendizaje virtual.

La generación millenials dista de las capacidades complejas y habilidades digitales que se requieren para representar a la sociedad del conocimiento.

No hay alfabetización digital

Los estudiantes usan sus capacidades digitales para el ocio, tiempo libre y no para construir el conocimiento.

El equipamiento y infraestructura no asegura el avance significativo de las nuevas generaciones en ámbito educativo.

Carencia de tecnología

Surge la teoría del conectivismo y con ella la introducción de la web 2.0 en el proceso educativo, desde una perspectiva post constructivista.

Las tecnologías abren nuevas brechas y escenarios de desigualdad.

En la vida de los jóvenes se convierte en el medio de comunicación y relación social.

Uso constantemente de los recursos de la tecnología en su práctica educativa por los docentes.

Los entornos de aprendizaje ahora es virtual

Existe una interdisciplinariedad y la colaboración digital.

Redes de conocimiento.

relacionado

la eddad promedio del usuario

la acelerada evolución tecnológica

el nivel de estudio

actividades

producción de conocimiento

de comunicación

metodologías de formación

descarga de información