Categories: All - autónomo - derecho - título - documento

by MARIFER ESTEFANY GIL HERNANDEZ 3 years ago

253

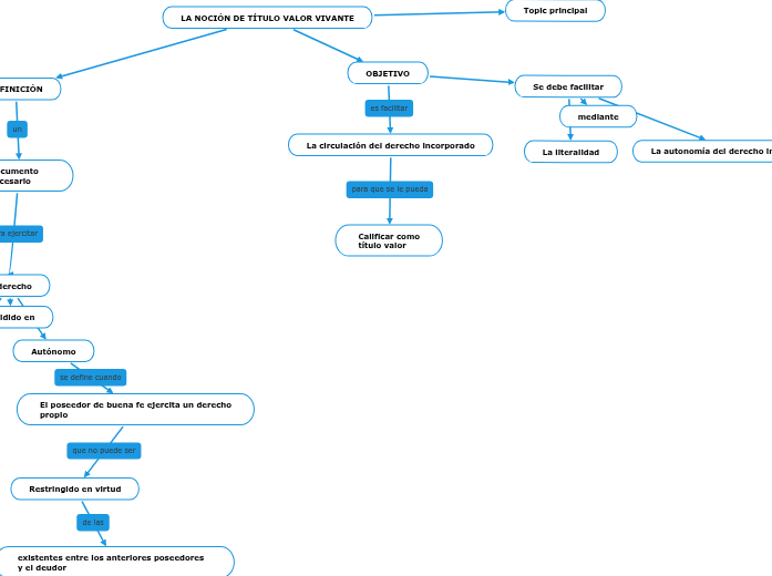
LA NOCIÓN DE TÍTULO VALOR VIVANTE

LA NOCIÓN DE TÍTULO VALOR VIVANTE

LA NOCIÓN DE TÍTULO VALOR VIVANTE

Topic principal

OBJETIVO

Se debe facilitar
mediante
La autonomía del derecho incorporado
La literalidad
La circulación del derecho incorporado
Calificar como título valor

DEFINICIÓN

Documento necesario
El derecho

dividido en

Autónomo

El poseedor de buena fe ejercita un derecho propio

Restringido en virtud

existentes entre los anteriores poseedores y el deudor

Literal