Categories: All - frecuencia - experimento - datos - probabilidad

by mayis mayis 6 years ago

292

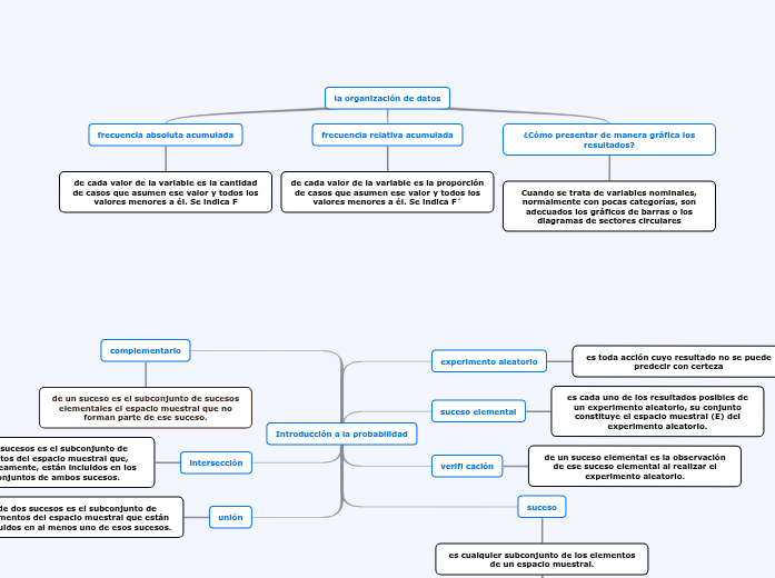
la organización de datos

la organización de datos

unión

de dos sucesos es el subconjunto de elementos del espacio muestral que están incluidos en al menos uno de esos sucesos.

intersección

de dos sucesos es el subconjunto de elementos del espacio muestral que, simultáneamente, están incluidos en los subconjuntos de ambos sucesos.

complementario

de un suceso es el subconjunto de sucesos elementales el espacio muestral que no forman parte de ese suceso.

suceso

es cualquier subconjunto de los elementos de un espacio muestral.
excluyentes
incompatibles

verifi cación

de un suceso elemental es la observación de ese suceso elemental al realizar el experimento aleatorio.

suceso elemental

es cada uno de los resultados posibles de un experimento aleatorio, su conjunto constituye el espacio muestral (E) del experimento aleatorio.

experimento aleatorio

es toda acción cuyo resultado no se puede predecir con certeza

Introducción a la probabilidad

DEFINICIÓN DE PROBABILIDAD

Enfoque clásico o a priori

Enfoque frecuencialista o a posteriori

PROBABILIDAD CONDICIONAL

la organización de datos

¿Cómo presentar de manera gráfica los resultados?

Cuando se trata de variables nominales, normalmente con pocas categorías, son adecuados los gráficos de barras o los diagramas de sectores circulares

frecuencia relativa acumulada

de cada valor de la variable es la proporción de casos que asumen ese valor y todos los valores menores a él. Se indica F´

frecuencia absoluta acumulada

de cada valor de la variable es la cantidad de casos que asumen ese valor y todos los valores menores a él. Se indica F