Categories: All - arguments - publicité - communication - comportement

by anabelle gagné 5 years ago

1118

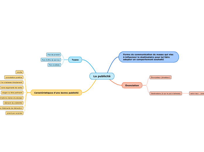
La publicité

La publicité

La publicité

Caractéristiques d'une bonne publicité

prend par surprise
pas d'éléments de distraction
élément de crédibilité
informations claires et précises
slogan ou titre pertinent
bons arguments de vente
destinataires ciblés et à qui l'on s'adresse directement
connotation positive
courte

Types

Pub sociétale
Pub d'offre de service
Pub de produit

Énonciation

Destinataire (à qui la pub s'adresse)
selon leur... (exemples)

occupation

statut

éducation

sexe

âge

Énonciateur (émetteur)

Forme de communication de masse qui vise à influencer le destinataire pour lui faire adopter un comportement souhaité