Categories: All - monarchie - révolution - république - droits

by SENEZ Elodie 2 years ago

738

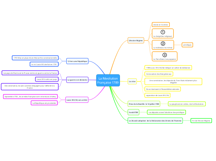
La Révolution Française 1789

La Révolution Française 1789

La Révolution Française 1789

Louis XVI (16) est arrêté

La République est proclamée
Septembre 1792 , les armées Française sont victorieuse à Valmy

La guerre est déclarée

Des volontaires, les sans culottes s'engagent pour défendre la France
Louis XVI trahit son pays
Les pays de l'Autrice et la Prusse rentre en guerre contre la France

1) Vers une République

Le roi Louis XVI s'enfuit en 1791
1791 Mise en place d'une Monarchie constitutionnelle

Le 26 août adoption de la Déclaration des Droits de l'homme

Fin de l'Ancien Régime

4 août1789

Les députés votent l'abolition des privilèges

Prise de la Bastille le 14 juillet 1789

Le peuple est en colère, c'est la Révolution.

La crise

opposition de Louis XVI (16)
Ils se réunissent à l'Asssemblée nationale
Une constitution, les députés du Tiers-Etats réclament plus d'égalité
Convocation des Etat géneraux
1789 Louis XVI (16) fait rédiger un cahier de doléances

L'Ancien Régime

Le Tiers-Etats ( Les paysans)
La noblesse ( les riches)
privilèges
Le clergé (les religieux)
divisé en 3 ordres