Categories: All - personnages - dialogue - théâtre

by Duval mathilda 7 years ago

3858

Le théâtre

Le théâtre

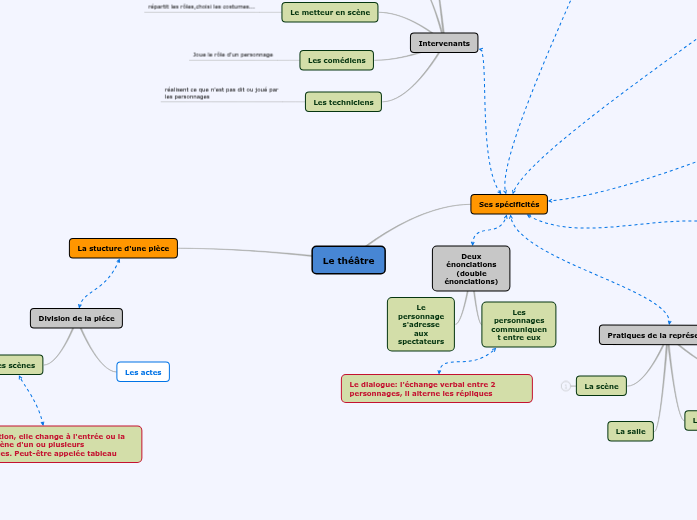
Pratiques de la représentation

La salle

La scène

Le 4ième mur

Les coulisses

Unité d'action, elle change à l'entrée ou la sorti de scène d'un ou plusieurs personnages. Peut-être appelée tableau

Division de la piéce

Les scènes

Les actes

Intervenants

Les techniciens

réalisent ce que n'est pas dit ou joué par les personnages

Les comédiens

Joue le rôle d'un personnage

Le metteur en scène

répartit les rôles,choisi les costumes...

Le spectateur

assiste à la représentation

Le dramaturge

compose le texte

Cadres spatio-temporels

Celui des personnages

époque,lieu des scènes,moment du déroulement

Celui du spectateur

époque,lieu de vie,durée de la représentation et le théâtre

Le dialogue: l'échange verbal entre 2 personnages, il alterne les répliques

Deux énonciations (double énonciations)

Les personnages communiquent entre eux

Le personnage s'adresse aux spectateurs

Les didascalies

Indications sonores

Indications sur les éléments du décor,costumes,éclairages

Éléments du texte qui ne sont pas proférés par les personnages. Éléments pris en compte par le metteur en scène.

Indication de la gestuelles des comédiens

Précisions spatio-temporelles

Le monologue

L'aparté

Expose ses pensées a voix haute

L'adresse au public

Le personnage se tourne vers le public

Les strances

Comme des poèmes

Le soliloque

Le personnage divague seul

Le monologue est une réplique pour laquelle le personnage est seul sur scène, il permet au personnage d'exprimer ses pensées, ses sentiments. Il est adressé directement aux spectateurs.

Les répliques

La répartie

Réplique courte

La tirade

Suite longue, discours

Le récit théâtral

Tirade pour exposer un évènement de la pièce

La stichomythie

Suite de répliques très courtes

Le théâtre

La stucture d'une pièce

Ses spécificités