Categories: All - decretos - jerarquía - jurisprudencia - constitución

by Marta Vargas 12 years ago

347

Legislación

Legislación

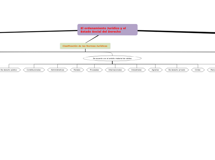
El ordenamiento Jurídico y el Estado Social del Derecho

Estructura Jerárquica en Colombia

Cada norma es fuente formal de validez de otra norma que generalmente es inferior
El orden jurídico y su estructura jerárquica, en orden descendente en Colombia, es así:

Constitución Nacional

Ley

Decretos del Presidente

Ordenanzas

Decretos y resoluciones del Gobernador

Acuerdos de los Concejos Municipales

Decretos de los Alcaldes

La Costumbre Jurídica

Normas jurídicas individuales

Sentencias Judiciales

Resoluciones de Tribunales Administrativos

Ordenamiento Normativo

Unidad del orden Jurídico
Es el conjunto de normas jurídicas, y en cuanto al orden jurídico decimos que podrá ser interno o internacional, siendo cada uno independiente del oro, pues son diferentes sus fuentes, sus sujetos y los demás elementos que los integran.
Estructura vertical
Según Kelsen y Merkel: Es como una pirámide

El orden vertical puede ser recorrido de abajo hacia arriba, empezando con los actos administrativos y los contratos y terminando con la constitución, teniendo siempre presente que la norma inferior estará de acuerdo con la norma superior

Existe una jerarquía de los distintos grados del proceso creador del derecho. Existe una norma fundamental en la cual se basa la unidad del orden jurídico: la Constitución

Clasificación de las Normas Jurídicas

De acuerdo con su cualidad
Prohibitivas o negativas
Positivas o permisivas
De acuerdo con su jerarquía
Individualizados
Reglamentarias
Ordinarias
De acuerdo con el ámbito personal de validez
Individualizadas
Genéricas
De acuerdo con el ambito material de validez
Mercantiles
Civiles
De derecho privado
Agrarias
Industriales
Internacionales
Procesales
Penales
Administrativas
Constitucionales
De derecho público
De acuerdo con el ámbito temporal de validez
De vigencia determinada
De vigencia indeterminada
De acuerdo con el ámbito espacial de validez
Especiales
Generales
De acuerdo con la fuente
Jurisprudenciales
Consuetudinarias
Legislativas
De acuerdo al sistema al que pertenecen
De derecho uniforme
Extranjeras
Nacionales

La Norma Jurídica

Hans Kelssen: La regla del derecho, usado el término en sentido descriptivo, es un juicio hipotético que enlaza ciertas consecuencias a determidas condiciones
Según la escuela tradicional, ha sido concebida como un juicio categórico, que implica un mandato u orden
Es la formulación técnica de un esquema construido conforme a una valoración de justicia, dada por el legislador a un problema histórico concreto.
En toda norma jurídica hay un dato jurídico, una valoración de justicia y una construcción de la una solución formulada técnicamente