Categories: All - independència - economia

by Irene Pulido 3 years ago

197

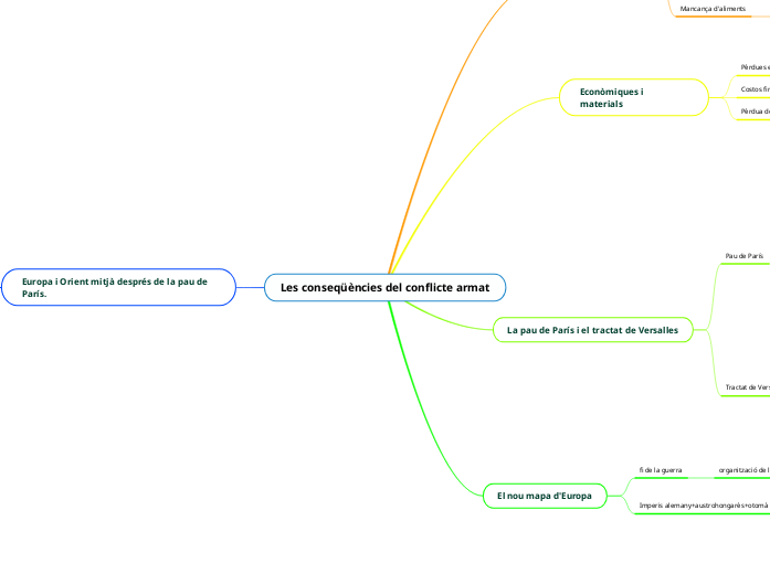
Les conseqüències del conflicte armat

Les conseqüències del conflicte armat

Les conseqüències del conflicte armat

Europa i Orient mitjà després de la pau de París.

Es va crear la Societat de Nacions al 1920.
Antecedent de l'ONU.
Voluntat de reunir els principals països del món per resoldre problemes internacionals de manera pacífica i negociada.
3 estats independents:
Lituània
Letònia
Finlàndia
Imperi otomà es converteix en la República de Turquia.
Lliura Síria a França, l'Irak, el Regne Unit i diverses illes a Grècia i Itàlia.
Imperi austrohongarès es fragmenta en:
Perd territoris a favor de:

Romania

Obté Transilvània.

Polònia

A més, obté una sortida al mar.

Corredor de Danzig

Obté territoris russos, austríacs i alemanys.

Iugoslàvia

Estat creat per estabilitzar els Balcans.

Nou estat que reuneix Sèrbia, Croàcia, Eslovènia. Bòsnia, Montenegro i Macedònia.

Txecoslovàquia
França i Regnne se les queden
Alemanya perd TOTES les colònies i perd territoris a Europa.
El Sarre és territori Françès durant 15 anys.
Poznan i Prússia occidental són territori Polonès.
Alsàcia i Lorena passen a ser territori Françès.
Se les queden França i el Regne Unit.

El nou mapa d'Europa

Imperis alemany+austrohongarès+otomà
formen nous estas
deixen d'existir
fi de la guerra
organització de la pau

= canvis territorials

La pau de París i el tractat de Versalles

Tractat de Versalles
Condemnava Alemanya a:

Pagar reparacions de guerra.

Acceptar la desmilitarització de Renània.

Reduir els efectius militars.

Declarava Alemanya i els seus aliats els únics responsables del conflicte i de les seves conseqüències.
Pau de París
Objectius

Mantenir Rússia aïllada.

Aconseguir un equilibri de poders entre les potències.

Impedir el ressorgiment d'Alemanya.

Conjunt de tractats firmats pels països vençuts:

Bulgaria

Turquia

Hongria

Àustria

Alemanya

Econòmiques i materials

Pèrdua de l'hegemonia europea en l'economia mundial.
Costos financers
Molts països endeutats.
Pèrdues econòmiques
Destrucció d'indústries+zones de cultiu+ferrocarrils....

Pèrdues humanes

Mancança d'aliments
= propagació de la grip del 1918

= milions de morts

Majoria de víctimes eren joves
= superpoblación femenina

= descens de la natalitat

Moren 8 milions de persones.
Pèssimes condicions de sanitat i higiene