Categories: All - neurotransmisores - dolor - hipertonía - neuronal

by Vanessa Yaruro Alfonso 1 year ago

243

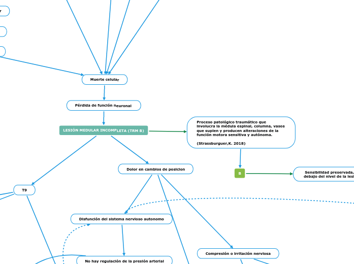
LESIÓN MEDULAR INCOMPLETA (TRM B)

LESIÓN MEDULAR INCOMPLETA (TRM B)

Disminución del volumen sistólico

Disminución del gasto cardiaco

CIRCULACIÓN
Alteración en la perfusión de tejidos y órganos

Disminución del D02

Aumento del VO2

Disoxia

Mayor fatiga

CAPACIDAD AEROBICA

Uso de silla de ruedas, Cambios de posición

Alineación Postural

Consumo de 02

Aporte de O2

GC=VS*FC

Limitación en el ámbito laboral

Mantener el balance al dictar las clases

Interacción con sus estudiantes

Escribir en el tablero

Uso de silla de ruedas

Limitación para jugar baloncesto

Limitación para alcances

Por encima de su altura

Dificultad para llegar al trabajo

MARCHA

Activación Compensatoria del sistema nervioso simpatica

Dolor en cambios de posicion

Disfunción del sistema nervioso autonomo

No hay regulación de la presión arterial
Posiciones de sedente a supino

Hipotension ortostatica

Disminución del retorno venoso

gmaiñl.com

Precarga

Compresión o irritación nerviosa

Liberación de sustancias proinflamatorias
(TNF-alfa)
Estructuras nerviosas afectadas

Afecta la interacción en el entorno

Incapacidad para jugar con sus perros

Interfiere con la generación y transmisión de impulsos, con el reflejo genital

Disfunción sexual

Dificultad para tener un hijo

Tiempo de soporte

Periodo de paso

Tiempo de balance

Frecuencia/Cadencia

Afectación de los parámetros espacio-temporales de la marcha

Espaciales

Longitud de zancada
Longitud de paso
Ancho de paso
Base de sustentación
Angulo de paso

Temporales

Disminución del ciclo de la marcha

Distensión venular capilar

Aumento Ca++ intracelular con daño endotelial

Eritrocitos en el espacio intersticial
Edema inter e intracelular

Estado pro inflamatorio

Productos citotóxicos

Lesión secundaria

Pérdida de barrera hemato-espinal

Células inflamatorias
Péptidos vasoactivos
Paso de citoquinas

Incapacidad de la glía de recaptar glutamato

Muerte celular
Pérdida de función neuronal

Lesión vascular local

Hemorragia
Isquemia progresiva

Infiltración neutrófilos y macrófagos

Compresión medular

Disrupción axonal

Cambios vasculares progresivos

Cambios en la generación de potenciales de acción

Alteración en canales de Sodio y potasio

Cambios en la liberación de neurotransmisores
Hiperexcitabilidad espinal o en el tronco cerebral

Alteración en los sistemas moduladores de la nocicepción

Disminución del Umbral del dolor

Fenomeno windup

Incremento de la amplitud de los potenciales de acción ante un estimulo nocivo a bajas frecuencias

Fibras C del nervio periferico

Modificaciones en los canales de Calcio

Concentración excesiva contribuye a un dolor neuropatico

Aumento de inervación de sistema simpatico en regiones lesionadas

Neuronas aferentes nociceptivas

T9

Daño en neuronas del sistema somatosensorial

Aumento de excitabilidad neuronal
Mayor sensibilidad a estímulos

Alteración en la transmision de señales

Liberación aumentada de neurotransmisores

Glutamato y sustancia P

Receptores ionotrópicos

Transmisión del dolor

DOLOR

(AMPA, NMDA y Kainicos)

Señales nociceptivas se amplifican, aumentando la intensidad de dolor

Neuronas de primer orden

Daño en la via corticoespinal

Daño de cordones motores descendentes

Lesión de motoneurona superior

Parálisis espástica

Hipertonía (Aumento del tono muscular)

Mujer de 34 años

Accidente automovilístico en moto

Trauma directo que deforma el tejido

Lesión primaria

Dificultad para realizar AAVVDD

Vestirse

Sacar a los perros

Dormir

Cocinar

Higiene personal

Movimientos exaltados

Perdida de control de control postural

Balance
Orientación en el espacio
Control dinámico
Estrategias de movimiento

Voluntaria

Dificultad para realizar movimientos complejos

Anticipatoria

Dificultad para planificar el movimiento

Reactiva

Disminución en la velocidad de reacción

Contraste biomecánico

↓ Grados de libertad

ROM

Equilibrio
Propiocepción

Sin percepción de MMII afectando su posición corporal en el espacio

Fuerza muscular

Daño en las neuronas motoras

Espasticidad

Entorno

Pérdida de control de movimiento

Alineación corporal
Mayor gasto energético

No hay regulación por el cerebro

Alteración en la médula espinal
Daño estructural

Interrupción a la transmisión de impulsos nerviosos

Vias espino-pelvicas

Disfunción del reflejo genital

Alteración en la percepción sensorial en el area genital

Alteración en la respuesta motora

No hay lubricación

No hay contracción

Dificultades para la excitación

No hay respuesta hacia el SNC

Lesión de la sustancia blanca

Daño axonal

Desmielinización

Respuesta Inflamatoria

Liberacion de citocinas

Reacción Astrocítica

Proliferación y formación de cicatrices

Barrera física y química

Dificulta la regeneración y remielinización de las fibras nerviosas

Disminución de la velocidad de conducción nerviosa

Se dificulta la liberación del neurotransmisor acetilcolina

No hay o es muy poca la union del neurotrasnmisor con los receptores

No hay o es muy poca la despolarización de la membrana musucular

No hay o es muy poca la contracción muscular

DESEMPEÑO MUSCULAR

Acetilcolina (AChR)

Hendidura sináptica

Separa la neurona motora del músculo

Células del asta anterior y/o raíces nerviosas

Lesión motoneurona inferior

Parálisis Flácida

Incapacidad para la contracción del músculo estriado esquelético debajo de T9

Perdida de contol inhibitorio

Sensibilidad preservada, pérdida motora debajo del nivel de la lesión.

B

LESIÓN MEDULAR INCOMPLETA (TRM B)

Proceso patológico traumático que involucra la médula espinal, columna, vasos que suplen y producen alteraciones de la función motora sensitiva y autónoma. (Strassburguer,K. 2018)