Categories: All - genética - estabilidad - apoptosis - neuropatía

by David Avila 3 years ago

365

LEUCEMIA LINFOBLÁSTICA AGUDA [LLA] CÉLULAS T

LEUCEMIA LINFOBLÁSTICA AGUDA [LLA] CÉLULAS T

Retinopatía leucémica

Dolor

Neuropatía axonal periférica sensitivo-motora

Alteración de la aferencias periféricas hacia el SNC

Interpretación cortical en giro poscentral errónea de los estímulos
Dolorosos
Térmicos
Mecánicos
Táctiles

Integridad sensorial

Neurotoxicidad

Neuropatía de nervios craneales
Integridad de nervios craneales y periféricos

Alteración de la triada de estabilidad postural

Vestibular

Somatosensorial

Visual

Deficiencias somatosensoriales, motoras, musculares y cognitivas

Alteración del reflejo monosináptico
Integridad refleja
Reducción de estímulos químico- eléctricos referentes a la despolarización de la membrana plasmática

Experimentar problemas de equilibrio

Estático

Dinámico

Alteración de la locomoción en bípedo
Modificación

Fases de marcha

Variables temporales y espaciales

Marcha

Balance

Oscilaciones del centro de masa sobre el polígono de sustentación

Tibial anterior, gastrocnemio y sóleo

Estrategia de tobillo para generar estabilidad postural deficiente

Disminución de la capacidad contráctil muscular

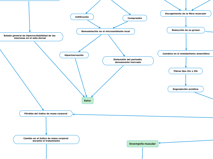
Desempeño muscular

Menor generación de fuerza

Debilidad de la musculatura axial
Alteración de las fuerzas de torque en los músculos anti gravitatorios

Aumento de las compensaciones posturales

Perdida de la tensegridad de las líneas miofasciales

Línea funcional posterior

Línea frontal profunda

Línea frontal superficial

Línea espiral:

Línea posterior superficial

Línea anterior superficial de los brazos

Línea profunda del brazo

Línea posterior superficial del brazo

Postura

Que la restringe

Vida comunitaria, social y cívica

Educación

Torque en la musculatura de locomoción y manipulación
Disminución de los arcos de movimiento funcionales

Rango de movimiento y flexibilidad

Movilidad

Deterioros del ROM distal y de la fuerza
Alterada capacidad de controlar el propio centro de masa dentro de la base de apoyo

Disminución en la capacidad de controlar la posición y la orientación del cuerpo en el espacio

Freno de señales anabólicas como las producidas a través del IGF-1 y la testosterona

Cambios musculares en el tipo de fibra y en su morfología

Pérdida marcada de la capacidad aeróbica
Capacidad aeróbica y resistencia
Deterioro de la fosforilación oxidativa

Fibras de tipo I y IIa (metabolismo aeróbico)

Reducción en la capacidad regeneradora del músculo

Aumento de la apoptosis muscular

Liberación de mediadores inflamatorios

Citocinas inflamatorias

Factores catabólicos específicos del tumor de tipo PIF
IL1
TNF-alfa
Degradación de la proteína estructural muscular

Inhibición de la síntesis proteica

Alteración en el metabolismo de aminoácidos y proteínas

Mayor oxidación de los AARR de origen muscular

Reducción de la síntesis proteica y del transporte de AA

Aumento de la proteólisis

Encogimiento de la fibra muscular
Reducción de su grosor

Cambios en el metabolismo anaeróbico

Fibras tipo IIx y IIb

Degradación protéica

Pérdida de masa libre de grasa corporal

Pérdida del índice de masa corporal

Cambio en el índice de masa corporal durante el tratamiento

Características antropométricas

Dexametasona

Induce la acumulación gradual de lípidos dentro de los osteocitos

Suprime la diferenciación osteoblástica
Apoptosis de los osteocitos

Methotrexate

Agresión tóxica directa

Células del folículo piloso que se dividen rápidamente
Integridad tegumentaria

Bajo peso es un factor de riesgo de recaída

Una disminución en el IMC temprano

Durante el tratamiento

Asocia con una mayor mortalidad

Calidad de vida

Pérdida de masa mineral ósea

Integridad esquelética

Principal vía oncogénica

Actores de transcripción oncogénicos sobreexpresados

Mutaciones de pérdida de función en FBXW7

Mutaciones activadoras en NOTCH1

Alteran el control normal

Supervivencia

Proliferación

Diferenciación

Crecimiento

Células durante la timopoyesis
Proliferación descontrolada

Linfocitos T anormales e inmaduros y sus progenitores

Reemplazo de elementos de la médula ósea y otros órganos linfoides

Nexos familiares

Padre y madre trabajadores en agricultura

Posible contacto

Proliferación y diferenciación de las células sanguíneas

Acumulación de mutaciones genéticas

Iniciación y promoción de la tumorogénesis en el útero y en el periodo postnatal

Factores predisponentes

Factores ambientales durante el embarazo y la infancia

Infecciones infantiles
Radiación ionizante
Exposición a plaguicidas

Susceptibilidad genética

Variantes alélicas
Efecto aditivo

Vulnerabilidad genética de las células hemopoyéticas

LEUCEMIA LINFOBLÁSTICA AGUDA [LLA] CÉLULAS T

Curso de la enfermedad

Tratamiento farmacológico

Requerimientos de colocación de CVC y CVP
Alteración de propiedades tróficas y mecánicas dela piel
Daunorrubicina
Ondansetron
Reduce la actividad del nervio vago (X)

Interferencia de la regulación cardiaca por medio de la inervación simpática del corazón

Modificar parcialmente la propiedades cardiacas

Aumento del cronotropismo (automatismo)

Circulación arterial, venosa y linfática

Vincristina
Daño neuronal con preservación relativa de la vaina de mielina

Retraso en el transporte axonal retrógrado

Degeneración axonal

Masiva penetración en SNP

Efectos secundarios
Progresión tumoral
Aumento de la respuesta catabólica
Dolor óseo y musculoesquelético

Células tumorales también pueden causar daño directo a los nervios sensoriales

Compresión

Infiltración

Remodelación en el microambiente local

Distensión del periostio densamente inervado

Hiperinervación

Alteración de los impulsos sensoriales enviados a la médula espinal

Estado general de hiperexcitabilidad de las neuronas en el asta dorsal

Pérdida ósea esquelética

Aumento de la resorción ósea

Alteración de la homeostasis mineral