Categories: All - desempeño - influencia - liderazgo - situacional

by Carlos Erazo 5 years ago

894

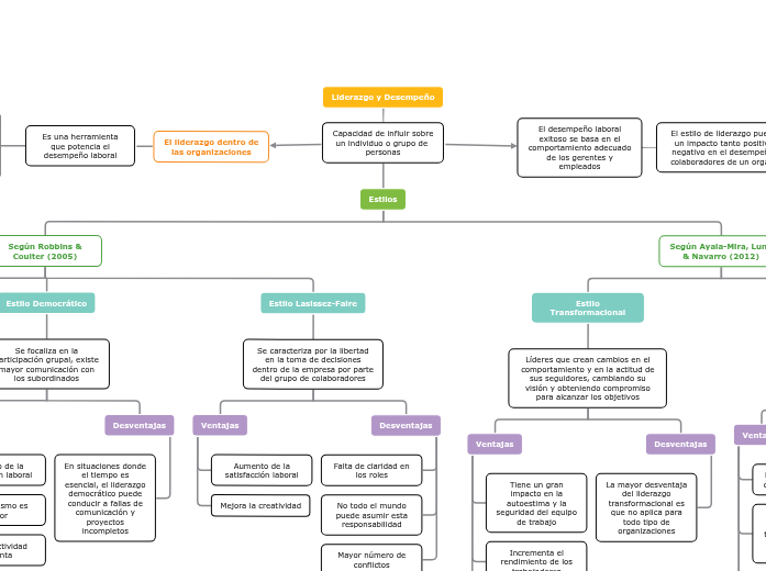
Liderazgo y Desempeño

Liderazgo y Desempeño

El desempeño laboral exitoso se basa en el comportamiento adecuado de los gerentes y empleados

El estilo de liderazgo puede tener un impacto tanto positivo como negativo en el desempeño de los colaboradores de un organización

El liderazgo dentro de las organizaciones

Es una herramienta que potencia el desempeño laboral

Ejecuta los procesos de capacitación y entrenamiento hacia el personal que garantiza la adquisición de competencias y cumplimiento de objetivos organizacionales

Liderazgo y Desempeño

Capacidad de influir sobre un individuo o grupo de personas

Estilos
Según Ayala-Mira, Luna & Navarro (2012)

Estilo Situacional

Es aquel proceso a través del cual un líder adopta alguno de los diferentes tipos de liderazgo empresarial, en función de los requerimientos y entorno de sus liderados

El que haya cambios constantes puede crear cierta incertidumbre en los beneficiarios o seguidores

Mejora el clima laboral

Se mantiene al equipo motivado

Se organiza y planifica todo el trabajo junto con su producción y objetivos

El trabajo se realiza con mayor eficiencia

Estilo Transformacional

Líderes que crean cambios en el comportamiento y en la actitud de sus seguidores, cambiando su visión y obteniendo compromiso para alcanzar los objetivos

La mayor desventaja del liderazgo transformacional es que no aplica para todo tipo de organizaciones

Tiene un impacto positivo en las reacciones psicológicas y emocionales de los seguidores

Incrementa el rendimiento de los trabajadores

Tiene un gran impacto en la autoestima y la seguridad del equipo de trabajo

Según Robbins & Coulter (2005)

Estilo Lasissez-Faire

Se caracteriza por la libertad en la toma de decisiones dentro de la empresa por parte del grupo de colaboradores

Mayor número de conflictos

No todo el mundo puede asumir esta responsabilidad

Falta de claridad en los roles

Mejora la creatividad

Estilo Democrático

Se focaliza en la participación grupal, existe mayor comunicación con los subordinados

En situaciones donde el tiempo es esencial, el liderazgo democrático puede conducir a fallas de comunicación y proyectos incompletos

La creatividad y la innovación aumentan

La productividad aumenta

El ausentismo es menor

Aumento de la satisfacción laboral

Estilo Autocrático

Los colaboradores o el equipo de trabajo no está dentro de la toma de decisiones y a su vez no puede dar su opinión

Desventajas

Altos niveles de estrés

Destrucción de la creatividad e innovación

Bajo sentimiento de pertenencia

Sesgos en la realidad

Ventajas

Control total sobre el proceso

Altos desempeños a corto plazo

Rápida toma de decisiones