Products
Mind Mapping Software
Outlining Software
Gantt Charts Software
Uses
Mind Maps for Education
Mind maps for Business
Mind Maps for Personal Development
Mind Mapping Benefits
Resources
Features
Education
Personal & Work
Desktop
Video Tutorials
Watch tips and tricks about using Mindomo.
Help Center
Detailed help guide on configuring and using Mindomo.
Articles
What is a Mind Map?
How to Mind Map?
How to Take Notes with Mind Maps?
How to Prioritize Tasks with Mind Maps?
What is a Concept Map?
Top 29 Mind Map Examples
Pricing
Log in
Sign Up
Products
Mind Mapping Software
Outlining Software
Gantt Charts Software
Uses
Mind Maps for Education
Mind maps for Business
Mind Maps for Personal Development
Mind Mapping Benefits
Articles
What is a Mind Map?
How to Mind Map?
How to Take Notes with Mind Maps?
How to Prioritize Tasks with Mind Maps?
What is a Concept Map?
Top 29 Mind Map Examples
Features
Education
Personal & Work
Desktop
Help
Video Tutorials
Help Center
Pricing
Sign Up
Log in
Categories:
All
by
Nicholas Morano
5 years ago
226
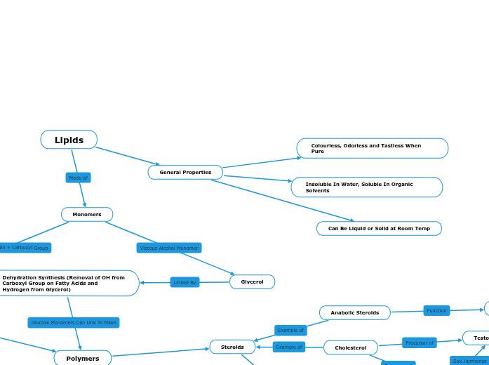
Lipids
Open
Dehydration Synthesis (Removal of OH from Carboxyl Group on Fatty Acids and Hydrogen from Glycerol)
Polymers
Fatty Acids
Glycerol
Steroids
Cholesterol
Testosterone
Builds Bone + Muscle Mass
Estrogen
Increases Fat Storage
Anabolic Steroids
Reduces Inflammation
Four Carbon Rings + R Group
Arrangement of Carbon Rings + R Group Leads to Different Functions
Triglycerides
1 Glycerol + 3 Fatty Acids
Unsaturated (Double Bonded Carbon due to Lack of Hydrogen. Has Kinks. Reduces Likelihood of Heart Disease
Liquid at Room Temp
Saturated (Full Carbon Bonds With Hydrogen. Doesn't Have Kinks. Leads to Heart Disease)
Energy
Cushions Organs
Insulate Heat
Long Term/Resting Energy Source
Phospholipids
R Group with Phosphorus Group (Polar) + Glycerol + 2 Fatty Acids (Nonpolar)
Amphiphilic (Has Hydrophobic and Hydrophilic Components)
Hydrophilic Phosphate R Group "Heads" Intra/Extracellular Aqueous Solution. Hydrophobic Fatty Acid "Tails" Face Towards Each Other Creating a Lumin
Phospholipid Bilayer in Cell Membrane
Separate Cystol from Extracellular Aqueous Medium
Waxes
Functions
Water Resistant Coating
Keeps Water In + Bugs Out
Long Hydrocarbon Chains
Solid at Room Temp
Monomers
Lipids
General Properties
Can Be Liquid or Solid at Room Temp
Insoluble In Water, Soluble In Organic Solvents
Colourless, Odorless and Tastless When Pure