Categories: All - mitología - orales - rituales - dioses

by Juan Castellanos 5 years ago

1054

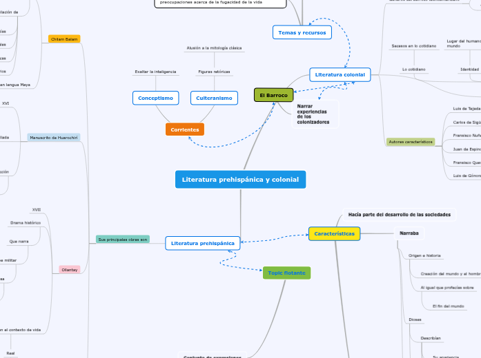
Literatura prehispánica y colonial

Literatura prehispánica y colonial

Temas y recursos

Buscaban adornar el lenguaje hasta el extremo

El principal int´reres de los autores barrocos era preocupaciones acerca de la fugacidad de la vida

El Barroco

Narrar experiencias de los colonizadores

Corrientes

Culteranismo

Figuras retóricas
Alusión a la mitología clásica

Conceptismo

Exaltar la inteligencia

Características

Las características comunes entre todas las culturas:

Era frecuente la guerra
Transmisión oral
Temas con la naturaleza
Eran anónimas

Narraba

Vida en comunidad
Consignaron normas para todos
Dioses
Compilaban oraciones a ellos
Describían

Interacción con los héroes

Atributos

Su apariencia

Origen e historia
Al igual que profecías sobre

El fin del mundo

Creación del mundo y el hombre

Hacía parte del desarrollo de las sociedades

Topic flotante

Conjunto de expresiones

Orales y escritas
Producidas

Por las culturas

Autóctonas de America

Antes de la llegada

De Colón

Literatura prehispánica y colonial

Literatura prehispánica

Sus principales obras son
Lamentablemente, muchos de estos

Fueron destruidos

O extraviados

Ollantay

Se narra en el contexto de vida

Real

De la cultura Maya.

Drama histórico

Que narra

la historia de un héroe militar

Que se enamora de la princesa

Y termina siendo

Expulsado por el Inca

XVII

Manuscrito de Huarochirí

Contiene una selección

De rituales indígenas

Descripción detallada

Escrita totalmente en Quechua

De las creencias del

Pueblo incaico

XVI

Chilam Balam

Escritos en lengua Maya

XVI a XVII

Son una recopilación de

Calendarios

Crónicas

Rituales

Profecías

Literatura colonial

Autores característicos
Luis de Gónora
Fransisco Quevedo
Juan de Espinosa Medrano

Rapto de Proserpina

Fransisco Nuñez...

Cautiverio feliz

Carlos de Sigüenza y Gónora

Primavera indiana

Luis de Tejada y Guzmán

Romances al niño Jesús

Representaron:
Lo precolombino

Obras con cosas de las

culturas prehispánicas

La descripción

Se inspiraban en los paisajes

Identidad

Lugar del humano en el mundo

Lo cotidiano

Secesos en lo cotidiano

Géneros del barroco latinoamericano
Teatro

Religión ingenio y astucia.

Poesía

Soneto y Romance