Categories: All - interpretación - conocimiento - sistematización - metodología

by aura gonzalez 4 years ago

402

Mapa conceptual- Investigación cualitativa

Mapa conceptual- Investigación cualitativa

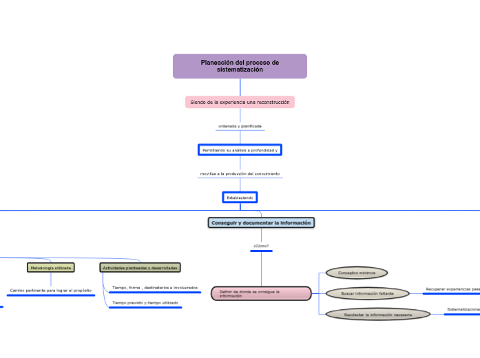
Planeación del proceso de sistematización

Siendo de la experiencia una reconstrucción

ordenada y planificada
Permitiendo su análisis a profundidad y

moviliza a la producción del conocimiento

Estableciendo

Mecanismo de monitoreo y evaluación

Sistematización y evaluación

Intervenciones intencionadas y apuestan a generar conocimientos.

Mecanismos que permitieron llegar a determinados resultados

¿Cuánto se ha logrado alcanzar el propósito?

Sobre el proceso de sistematización y aprendizaje

Decisiones

tomar medidas concretas

orientado a

Cambiar estrategias y planificaciones

¿Qué se ha aprendido?

la difusión de resultados

Interpretación de la información y conclusiones

reflexionar e interpretación de cada pregunta

Teniendo en cuenta las fuentes de información

Prinicipales resultados

Aspectos positivos y dificiles en el momento

Contemplando todo y todos - involucrados

Desde una interpretación crítica del proceso vivido

Conseguir y documentar la información

¿Cómo?

Definir de donde se consigue la información

Recolectar la información necesaria

Sistematizaciones futuras

Buscar información faltante

Recuperar experiencias pasadas- fuentes de información

Conceptos minimos

Durante el proceso

se debe tener en cuenta

Actividades planteadas y desarrolladas

Tiempo previsto y tiempo utilizado

Tiempo, forma , destinatarios e involucrados

Metodología utilizada

Camino pertinente para lograr el propósito

Actores involucrados en la experiencia

Subtopic

¿Cómo se alcanzan los consensos entre los actores?

Percepciones y perspectivas sobre la ejecución del programa

Enlistar grupos y personas durante el proceso

Propósito

Objetivos y metas

Permite un seguimiento mas eficiente

Precisar la pregunta clave

teniendo presente

Aprendizaje que incentive a otras experiencias

¿Por qué? , ¿Para quiénes? , ¿dónde?, ¿Para qué? se va a intervenir o actuar en esa realidad

Delimitación del tema

este orientado

A un tema específico

analizando la importancia del tema para la sistematización

¿Qué buscamos o verificamos?

Contexto de la experiencia

¿Cuándo? y condiciones de la experiencia

¿Qué se quiere analizar?

El nivel y uso de la sistematización

¿Para quién sirve o servirá la sistematización?

tener en cuenta ¿Quién participa o coordina la sistematización?

Pregunta clave