Categories: All - reglas - respeto - comportamiento - interacción

by Layla Itzel Murillo Mrtinez 3 years ago

188

mapa conceptual_layla grupo 1104

mapa conceptual_layla grupo 1104

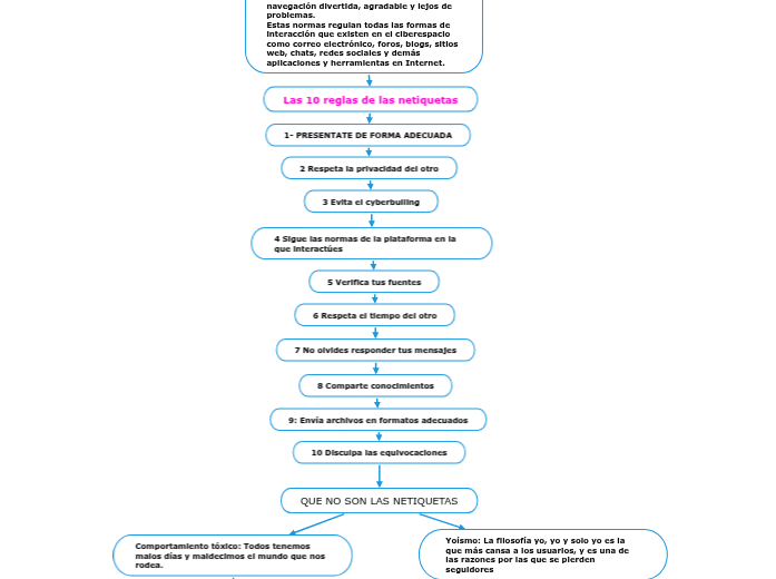
¿QUE SON LAS NETIQUETAS?

Las Netiquetas, netiquette o etiquetas en la red son un conjunto de reglas que regulan el comportamiento que deben tener los usuarios en la red, para garantizar una navegación divertida, agradable y lejos de problemas. Estas normas regulan todas las formas de interacción que existen en el ciberespacio como correo electrónico, foros, blogs, sitios web, chats, redes sociales y demás aplicaciones y herramientas en Internet.

Las 10 reglas de las netiquetas
1- PRESENTATE DE FORMA ADECUADA

2 Respeta la privacidad del otro

3 Evita el cyberbulling

4 Sigue las normas de la plataforma en la que interactúes

5 Verifica tus fuentes

6 Respeta el tiempo del otro

7 No olvides responder tus mensajes

8 Comparte conocimientos

9: Envía archivos en formatos adecuados

10 Disculpa las equivocaciones

QUE NO SON LAS NETIQUETAS

Yoísmo: La filosofía yo, yo y solo yo es la que más cansa a los usuarios, y es una de las razones por las que se pierden seguidores

Copiar y pegar: Copiar contenido de terceros es una práctica habitual cuando no se sabe que publicar en las redes, pero es muy poco recomendable puesto que puede provocar el rechazo de otros usuarios y dejar en mal lugar quien ha compartido dicho contenido.

Comportamiento tóxico: Todos tenemos malos días y maldecimos el mundo que nos rodea.

Ser insolidario: A todos nos gusta recibir ayuda por parte de los demás, entonces, nosotros también deberíamos hacer lo mismo.