Categories: All - factores - alergia - respuesta - hipersensibilidad

by MONICA VILLALPANDO 9 years ago

448

mapaconceptual_Monica_Villalpando

mapaconceptual_Monica_Villalpando

PROPILTIOURACILO

HIDRALAZINA

PENICILINAS

Topic flotante

SEGUN EL MECANISMO FARMACOLOGICO, PUEDE CLASIFICARSE EN

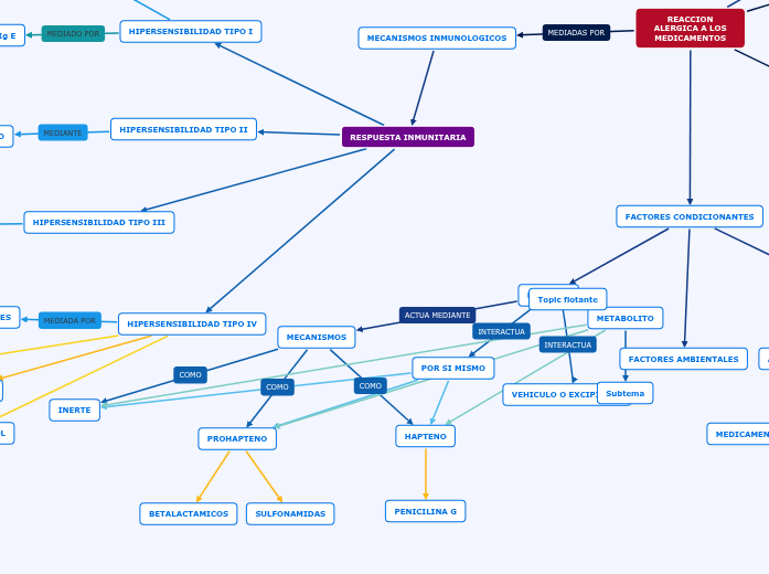
REACCION ALERGICA A LOS MEDICAMENTOS

FACTORES CONDICIONANTES

FACTORES AMBIENTALES
FARMACO
METABOLITO

Subtema

VEHICULO O EXCIPIENTE
POR SI MISMO
MECANISMOS

INERTE

PROHAPTENO

SULFONAMIDAS

HAPTENO

PENICILINA G

PACIENTE
ALERGIA CRUZADA

MEDICAMENTOS DE ESTRUCTURA SIMILAR

FACTORES GENETICOS

VARIABILIDAD DE RESPUESTAS

FACTORES

FARMACODINAMICOS

SENSIBILIDAD DEL ORGANISMO

FACRMACOCINETICOS

ABSORCION

DISTRIBUCION

ELIMINACION

CARACTERISTICAS

SUSPENDER EL MEDICAMENTO
DOSIS
ENFERMEDAD DEL TEJIDO CONECTIVO
ALTERACIONES RESPIRATORIAS

REACCION ASMATICA

BRONCOESPASMOS

SHOCK ANAFILACTICO
ALTERACIONES SANGUINEAS

ANEMIA

APLASICA

HEMOLITICA

AGRANULOCITOSIS

NEUTROPENIA

ERUPCIONES CUTANEAS

DERMATITIS EXFOLIATIVA

PURPURA

SINDROME DE STEVENS-JOHNSONS

PERIODO DE LATENCIA
EFECTOS FARMACOLOGICOS

MECANISMOS INMUNOLOGICOS

RESPUESTA INMUNITARIA
HIPERSENSIBILIDAD TIPO IV

SULFAMETOXAZOL

BETALACTAMICOS

LINFOCITOS TISULARES

REACCION INFLAMATORIA

RETARDADA

LUEGO DE 24-48 HS DEL CONTACTO

DERMATITIS DE CONTACTO

HIPERSENSIBILIDAD TIPO III

Ig G

SISTEMA DEL COMPLEMENTO

LESIONN DEL ENDOTELIO VASCULAR

ENFERMEDAD DEL SUERO

ERUPCION MACULOPAPILAR

NEURS

GLOMERULONEFRITIS

ADENOPATIA

ARTRITIS

FIEBRE

HIPERSENSIBILIDAD TIPO II

INTERACCION DEL HAPTENO

Ig G, Ig M, IgA

AGRANULOSITOSIS

TROMBOCITOPENIA

QUINIDINA

CARBAMAZEPINA

VANCOMICINA

HEMOLISIS

HIPERSENSIBILIDAD TIPO I

Ig E

MASTOCITOS Y BASOFILOS

HISTAMINA

SINTOMAS

CONJUNTIVITIS

URTICARIA

RINITIS

ASMA

SHOCK CARDIO-RESPIRATORIO

ANGIOEDEMA

15% DE LAS RAMS

IMPREDECIBLES