Categories: All - enfermedades - inmunización - cobertura - prevención

by Marcela Avila 3 years ago

382

Marco legal del Programa Ampliado de Inmunizaciones

Marco legal del Programa Ampliado de Inmunizaciones

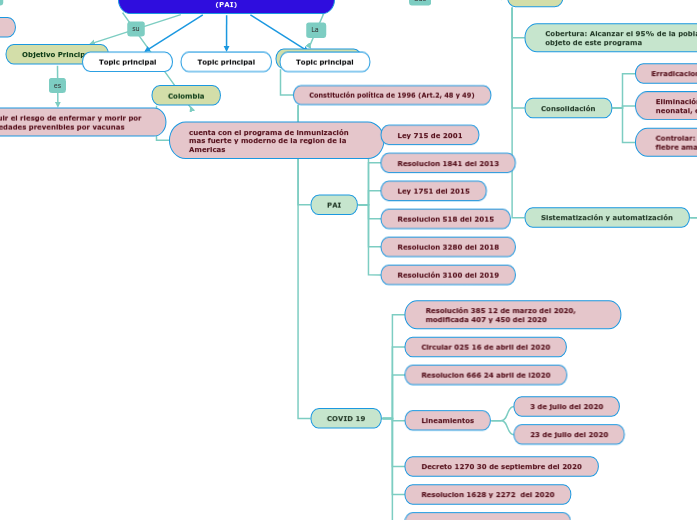
PROGRAMA AMPLIADO DE INMUNIZACION (PAI)

Topic principal

Normatividad

Constitución política de 1996 (Art.2, 48 y 49)
COVID 19

Ley 2064 9 de diciembre del 2020

Resolucion 1628 y 2272 del 2020

Decreto 1270 30 de septiembre del 2020

Lineamientos

23 de julio del 2020

3 de julio del 2020

Resolucion 666 24 abril de l2020

Circular 025 16 de abril del 2020

Resolución 385 12 de marzo del 2020, modificada 407 y 450 del 2020

PAI

Resolución 3100 del 2019

Resolucion 3280 del 2018

Resolucion 518 del 2015

Ley 1751 del 2015

Resolucion 1841 del 2013

Ley 715 de 2001

Metas

Sistematización y automatización
PAIWEB 2.0.
PAIWEB 1.0

Circular 044 19 de noviembre 2013

Consolidación
Controlar: la incidencia de casos como; fiebre amarilla, difteria, epatitis A Y B, etc
Eliminación: sarampión, rubiola, tétano neonatal, etc.
Erradicacion: de Poliomielitis.
Cobertura: Alcanzar el 95% de la población objeto de este programa

Colombia

cuenta con el programa de inmunización mas fuerte y moderno de la region de la Americas

Objetivo Principal

Disminuir el riesgo de enfermar y morir por enfermedades prevenibles por vacunas

Conjunto de intervenciones transectoriales

Prevenir, controlar o minimizar
Riesgos que propician la aparición

Enfermedades prevenibles