Categories: All - biomecánico - tecnologica - postura - investigación

by Sandra Milena 8 months ago

258

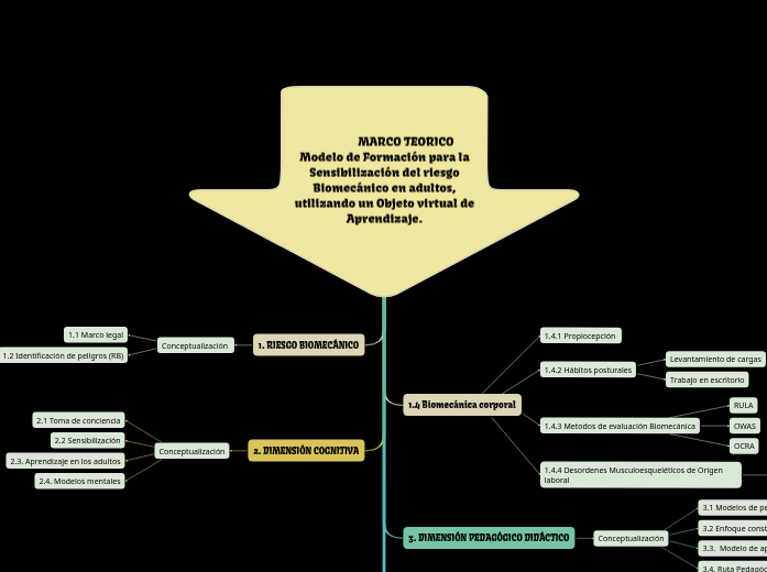
MARCO TEORICO Modelo de Formación para la Sensibilización del riesgo Biomecánico en adultos, utilizando un Objeto virtual de Aprendizaje.

                MARCO TEORICO                 Modelo de Formación para la Sensibilización del riesgo Biomecánico en adultos, utilizando un Objeto virtual de Aprendizaje.

MARCO TEORICO Modelo de Formación para la Sensibilización del riesgo Biomecánico en adultos, utilizando un Objeto virtual de Aprendizaje.

El objetivo principal de las líneas de tiempo es mostrar una serie de acciones en un intervalo de tiempo determinado. Las líneas de tiempo pueden abarcar un periodo de tiempo mayor, pero no deben ser muy detalladas. Sin embrago, es posible añadir imágenes, datos o figuras.

4. DIMENSIÓN TECNOLÓGICA

4.4. Implementación de la Herramienta tecnológica OVA
4.4.2 descripción de las Sesiones con participantes
4.4.1 cronograma de planeacion de sesiones
4.3 Validación de la Herramienta
4.3.2 Encuesta expertos
4.3.1 Prueba de la herramienta con voluntarios
4.2 Diseño OVA
4.2.1 Análisis de información de la postura
4.2.1 Método de evaluación Biomecánica
4.1 Herramienta OVA
4.1.2 Herramientas de captación de imágen
4.1.1 proceso de adquisición de software abierto y hardware

2. DIMENSIÓN COGNITIVA

2.4. Modelos mentales
2.3. Aprendizaje en los adultos
2.2 Sensibilización
2.1 Toma de conciencia

1. RIESGO BIOMECÁNICO

Conceptualización
1.2 Identificación de peligros (RB)
1.1 Marco legal

5. Metodológia de la investigación

5.1.2 Recolección de datos
5.1.2.1Análisis de resultados
5.1.2.1 resultados de encuestas, observación y pruebas, registros etc.
5.1 Diseño de investigación acción
5.1.2 Participantes y escogencia de la muestra
5.1.1 Pertinencia metodológica

3. DIMENSIÓN PEDAGÓGICO DIDÁCTICO

Conceptualización
3.4. Ruta Pedagógica
3.3. Modelo de aprendizaje por descubrimiento
3.2 Enfoque constructivista
3.1 Modelos de pedagógicos

1.4 Biomecánica corporal

Añada la fecha aquí.

1.4.4 Desordenes Musculoesqueléticos de Origen laboral
Dolor lumbar inespecifico
1.4.3 Metodos de evaluación Biomecánica
OCRA
OWAS
RULA
1.4.2 Hábitos posturales
Trabajo en escritorio
Levantamiento de cargas

Puede añadir unos aspectos destacados aquí o si quiere añadir una descripción detallada puede usar la función de las notas.

1.4.1 Propiocepción

Añada el evento aquí.