Categories: All - juegos - efectividad - didácticos - matemática

by Alejandra Lara Benson 5 years ago

234

Matemática divertida 2

Matemática divertida 2

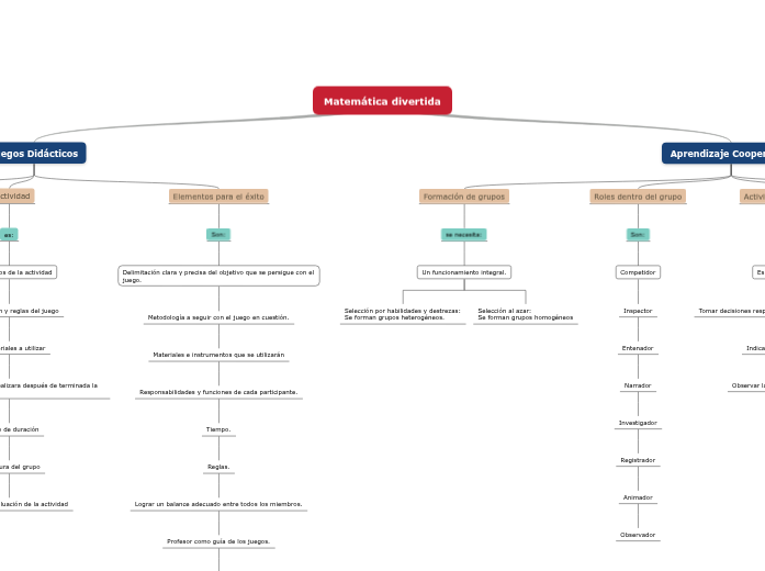
Matemática divertida

Type in the name of the multiple-perspectives text.

Example: Bridge to Terabithia by Katherine Paterson

Aprendizaje Cooperativo

Aulas letradas

Decide on the fourth point of view

Type in the name of the last character whose perspective on the issue you are going to present.

Example: Leslie Burke, Jesse's new next-door neighbor, and best friend.

Point of view

Type in a relevant quote that highlights the character's point of view. Try to follow a citation format: author's name, chapter, and page.

Example: I can't get the poetry of the trees,' he said. She nodded. Don't worry,' she said. You will someday. He believed her.' (Paterson, 4. 24)

Después de terminar analizar los resultados por medio de lluvia de ideas.

How is the viewpoint introduced in the story?

Choose an answer:

First person point of view - using the personal pronouns 'I' or 'we'Second person point of view - using the personal pronoun 'you'Third person point of view - using the third-person pronouns 'he', 'she' and 'they'Omniscient point of view - an all-seeing observer tells the story
Actividades cooperativas

Especificar propósitos.

Tomar decisiones respecto al lugar que tomará cada alumno.

Indicaciones claras y precisas

Observar la efectividad del aprendizaje

Evaluar

Roles dentro del grupo

Competidor

Inspector

Entenador

Narrador

Investigador

Registrador

Animador

Observador

Formación de grupos
se necesita:

Type in a relevant quote that highlights the character's point of view towards
Aprendizaje Cooperativo.

Try following a citation format: author's name, chapter, and page.

Example: 'Jesse drew the way some people drank whiskey. (...) Lord, he loved to draw. (...) When he was in first grade, he told his father that he wanted to be an artist when he grew up.' (Paterson, 2. 7)

Un funcionamiento integral.

Selección al azar: Se forman grupos homogéneos

Selección por habilidades y destrezas: Se forman grupos heterogéneos.

Juegos Didácticos

Identify an important issue from the text that is being presented from different angles. Type it in.

Example: Jesse's drawing talent.

Elementos para el éxito

Whose character does the third point of view belong to?

Type in his/her name.

Example: Mr. Aarons, Jesse's father.

Son:

What does the character think, say or do that suggests their perspective on the issue?

Type in a quote and try to maintain the citation format.

Example: 'He would like to show his drawings to his dad, but he didn't dare. (...) He'd thought his dad would be pleased. He wasn't. What are they teaching in that damn school? he had asked.' (Paterson, 2.8)

Delimitación clara y precisa del objetivo que se persigue con el juego.

What kind of narration introduces the viewpoint?

Choose an answer:

First person point of view - using the personal pronouns 'I' or 'we'Second person point of view - using the personal pronoun 'you'Third person point of view - using the third-person pronouns 'he', 'she' and 'they'Omniscient point of view - an all-seeing observer tells the story

Metodología a seguir con el juego en cuestión.

Materiales e instrumentos que se utilizarán

Responsabilidades y funciones de cada participante.

Tiempo.

Reglas.

Lograr un balance adecuado entre todos los miembros.

Profesor como guía de los juegos.

Lograr que los estudiantes escuchen indicaciones.

Efectividad

Decide on the second point of view

Name the character (it can either be the main character or one of the supporting characters) whose point of view you are presenting.

Example:
Miss Edmunds, Jesse's music teacher.

es:

Type in a quote that points out the character's position about the issue.

Try to follow a citation format: author's name, chapter, and page.

Example: 'She said he was unusually talented, and she hoped he wouldn't let anything discourage him.' (Paterson, 2. 8)

Los objetivos de la actividad

How is the viewpoint introduced in the story?

Choose an answer:

First person point of viewSecond person point of viewThird person point of viewOmniscient point of view

La descripción y reglas del juego

Los materiales a utilizar

Debate o discusión que se realizara después de terminada la actividad

Tiempo de duración

Estructura del grupo

• Rúbrica de evaluación de la actividad

Clasificación

Decide on the first point of view you are going to present.

Type in the name of the character (it can either be the main character or one of the supporting characters) whose point of view belongs to.

Example: Jesse Oliver Aarons, Jr., the main character of the novel, a fifth-grader living in a rural Southern area.

son:

Type in a relevant quote that highlights the character's point of view towards
Juegos Didácticos.

Try following a citation format: author's name, chapter, and page.

Example: 'Jesse drew the way some people drank whiskey. (...) Lord, he loved to draw. (...) When he was in first grade, he told his father that he wanted to be an artist when he grew up.' (Paterson, 2. 7)

Juegos Prácticos

What type of narration introduces the viewpoint?

Choose an answer:

First person point of view - using the personal pronouns 'I' or 'we'Second person point of view - using the personal pronoun 'you'Third person point of view - using the third-person pronouns 'he', 'she' and 'they'Omniscient point of view - an all-seeing observer tells the story

Juego Simbólico

Juego de Reglas

Juegos Sensoriales

Juegos Creativos

Juegos Profesionales

Juegos de funciones especiales