Categories: All - tics - cooperación - interactividad - distracción

by Maribel Fanchez Sanchez 4 years ago

269

Matemática y el uso de las TICs

Matemática 
y el uso de las TICs

Matemática y el uso de las TICs

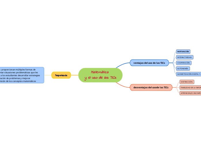
Importancia

Las TICs proporcionan múltiples formas de representar situaciones problemáticas que les permite a los estudiantes desarrollar estrategias de resolución de problemas y mejorar comprensión de los conceptos matemáticos

desventajas del usode las TICs

APRENDIZAJES INCOMPLETOS Y SUPERFICIALES
FIABILIDAD DE LA INFORMACIÓN.
DISTRACCIÓN.

ventajas del uso de las TICs

ALFABETIZACIÓN DIGITAL Y AUDIOVISUAL.
AUTONOMÍA.
COOPERACIÓN.
INTERACTIVIDAD.
MOTIVACIÓN