Categories: All - replicação - rna - dna - proteínas

by Amanda Gomes 4 years ago

611

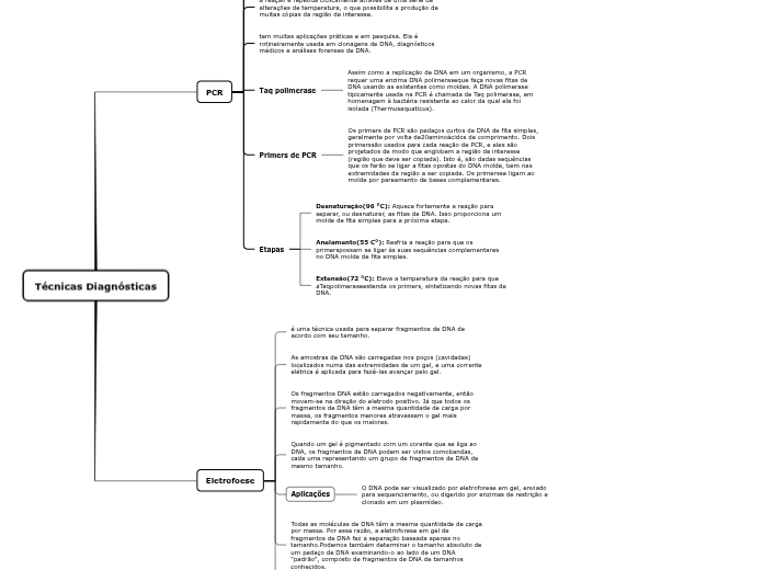
Material Genético

Material Genético

Referências: Alberts,Bruce.Fundamentos da biologia celular. 4. ed.Porto Alegre: Artmed, 2017. Disponível em https://integrada.minhabiblioteca.com.br/#/books/9788582714065/cfi/0!/4/2@100:0.00 Acesso em 05 de março de 2021.

Nome: Amanda Gomes Lima Matrícula: 200034740

Material Genético

The letters in PMI stand for the three sections of the PMI chart: Plusses, Minuses, and Interesting things. The I can also stand for Implications on some topics.


Type in your topic.

Tradução

Add the interesting things or implications that come along with your topic.

Códon iniciador AUG e a tradução termina quando chega ao códon de terminação UAA, UAG e UGA sinalizando para o ribossomo o término
Os sítios são abertos e os próximos tRNA se ligam à seus aminoácidos na cadeia polipeptídicas que está sendo formada.
Ribossomos e RNAs ribossômicos
Aminoacil-tRNA-sintetases
mRNA só são traduzidos após as tRNA se reconhecer e ser ligada ao códon e ao aminoácidos correspondente
Conversão da mensagem do RNA em outra linguagem

Transcrição

Add the drawbacks of your topic.

Splicing: segmentos de RNA (introns) são removidos e os exons são unidos antes que RNA é traduzido em proteínas
RNA polimerase tem que se ligar ao promotor para que a transcrição comece
DNA só será transcrito tiver passado pelo promotor
RNA não permanece ligada a fita de DNA molde
RNA polimerase
Mesma linguaguem (nucleotídeos)
Cópias de sequências nucleotídeos em RNA

Replicação

Add the advantages of your topic.

Primase: sintetiza o RNA usando DNA como molde
Sliding clamp: mantém a DNA polimerase firme nos moldes enquanto as novas são sintetizadas
Helicase: quebra das pontes de hidrogênio, ajudando a desenrolar a fita
Topoisomerase: quebra das fitas de DNA, desenrolando a dupla hélice
Forquilha de replicação: duas fitas uma com direção 5'-3' (continua) e a outra 3'-5' (descontinua)
Conservativo: molécula inteira de DNA antiga é molde para a nova
Dispersiva: molécula de DNA nova possui trechos da antiga
Semi conservativa: uma molécula de DNA conservada dando origem à uma nova
DNA com sequência de nucleotídeos idênticos
DNA polimerase
Quebra das pontes de hidrogênio
Cópia do DNA