Categories: All - mentoria - vendas

by thiago cesar 2 years ago

184

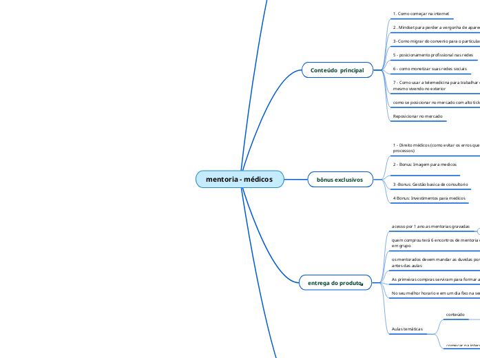
mentoria - médicos

mentoria - médicos

mentoria - médicos

Funil de vendas

mentoria individual por 5000
mentoria em grupo de 997,00 ou 1497
Melhora Aula vendida por 97,00
197
e-book rápidos 19,90 a 47,00

entrega do produto

Aulas temáticas
começar na internet

youtube

instagram

posicionamento

conteúdo

conteudo para instagram ,youtube ,anuncios , instagram stories , conteudo de posicionamento

No seu melhor horario e em um dia fixo na semana
As primeiras compras serviram para formar as aulas de base
Aqui é no caso das nossas primeiras vendas , já serviram para ir formando as aulas bases

Essas aulas bases os alunos assistem antes dos encontros e já vão entrando na linha do conteúdo .

os mentorados devem mandar as duvidas por formulario antes das aulas
o beneficio desse formulário e que os alunos antecipam as duvidas da tempo do expert se prepara e também reduz o tempo da mentoria ao vivo otimizando a entrega .

O formulário é enviado 1 ou 2 dias antes da mentoria com da semana com data pré definida .

quem comprou terá 6 encontros de mentoria de no maximo 2h em grupo
Nesses 6 encontros teremos as entregas ao vivo para os mentorados , onde eles terão um contato maior com o expert

Faremos o controle via whatspp desses alunos mandando o link do zoom para cada mentorado da turma , e eles já terão acesso a datas predefinidas da mentoria .

já deixa um calendário pronto e entrega para o aluno , comprou essa semana , ele já recebe o calendário do próximo encontro , pode ser daqui 1 ou 2 semanas , porque ele ira assistir já as aulas base .

acesso por 1 ano as mentorias gravadas
Aqui é interessante manter esse 1 ano de acesso pois gera uma oferta maior e também deixa a pessoas mais tempo em contato com seu curso e com todas atualizações , isso ajuda a vender a mentoria de 5k

bônus exclusivos

4 Bonus: Investimentos para medicos
3 -Bonus: Gestão basica de consultorio
2 - Bonus: Imagem para medicos
1 - Direito médicos (como evitar os erros que podem levar a processos)

Conteúdo principal

Reposicionar no mercado
como se posicionar no mercado com alto ticket
7 - Como usar a telemedicina para trabalhar como medico mesmo vivendo no exterior
6 - como monetizar suas redes sociais
5 - posicionamento profissional nas redes
3- Como migrar do convenio para o particular
2 . Mindset para perder a vergonha de aparecer ne internet
1. Como começar na internet

venda do produto

escassez será por lote - 1° lote com X% desconto e sucessivamente
Para ser idôneo e justo faremos escassez por lotes de descontos para um numero especifico de primeiros alunos . EX : Os primeiros 10 inscritos
segue na rotina de conteúdo no Instagram de acordo a disponibilidade
Aqui o conteúdo será como você já faz , sem precisar de um volume enorme agora , pois o foco será no zoom e nas vendas
3 dias de carrinho aberto com consultorias de 30 mini nos grupos / ou via zoom
Essas consultorias é mais um tira duvidas sobre a entrega do produto e também do método , prova social , alguns vídeos comentando
um dia fixo na semana para a aula de vendas
Essa aula será ao vivo e será praticamente a mesma , pitch vendas final
escala de acordo com as vendas e as entregas
A escala acontecera de acordo com a quantidade de vendas que tivermos e de acordo com o preço do lead e taxa de conversão da lista
otimização diária das campanhas
captação ligada direto
Aqui nós teremos sempre entrada de lead toda semana , isso nos gera possíveis clientes independente de conteúdo .