Categories: All - digital - distribución - tics - contenidos

by Lizbeth Morales Alvarez 4 years ago

307

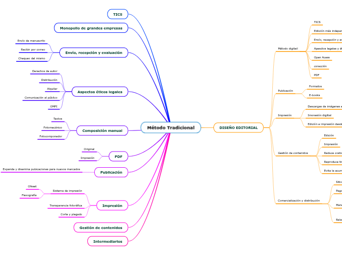
Método Tradicional

Método Tradicional

Método Tradicional

DISEÑO EDITORIAL

Comercialización y distribución
Relaciones directas
Manejo de ventas

Sugerencias de acuerdo a tus gustos

Relación con el cliente

Pagos seguros por internet
Sitios web de ventas
Evita la acumulacipon de ejemplares
Reproduce tiradas
Reduce costos
Edición
Edición e impresión desde la computadora
Imoresión digitial
Descargas de imágenes en internet
E-books
Formatos
Método digitail
corección
Open Acess
Apesctos legales y éticos
Ediición más independencia

Intermediarios

Gestión de contenidos

Corte y plegado
Transparencia fotoráfica
Sistema de impresión
Flexografía
Ofsset

Publicación

Expande y disemina pubicaciones para nuevos mercados

PDF

Impresión
Original

Composición manual

Fotocomponedor
Fotomecánico
Textos

Aspectos éticos legales

OMPI
Comunicación al público
Alquiler
Distribución
Derechos de autor

Envío, recepción y evaluación

Chequeo del mismo
Recibir por correo
Envío de manuscrito

Monopolio de grandes empresas

TICS