Categories: All - producción - equilibrio - costeo - contribución

by ELENA ARECHIGA 4 years ago

1334

Métodos de Costeo

Métodos de Costeo

Métodos de Costeo

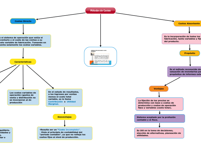
Costeo Absorbente

Es la incorporación de todos los costos de fabricación, tanto variables y fijos al costo del producto.
Propósito

Es el método reconocido de valuación de inventarios para propósitos de informes externos.

Es compleja la obtención del punto de equilibrio.

A la dirección de la empresa se dificulta la comprensión del efecto de los costos fijos sobre las utilidades, esto repercute para la toma de decisiones.

Complica la apreciación para aceptar o rechazar pedidos

La fijación de los precios se determina con base a costos de producción y costos de operación fijos y variables (costo total).

Sistema aceptado por la profesión contable y el fisco.

Es útil en la toma de decisiones, elección de alternativas, planeación de utilidades.

Costeo Directo

Es el sistema de operación que valúa el inventario y el costo de las ventas a su costo variable de fabricación. Tomando en cuenta solamente los costos variables.
Caracteristicas

Los costos variables de operación (gastos de venta y distribución no se incorporan al de producción

En el estado de resultados, a los ingresos por ventas menos el costo total variable, se le llama Contribución o Utilidad Marginal.

Desventajas

-Resulta ser un “Costo Incompleto". - Viola el principio de contabilidad del “periodo contable”, ya que no refleja los costos fijos al nivel de producción.

El costo de producción son solo costos variables de materia prima, mano de obra y gastos indirectos.

Ventajas

-Facilita la obtención del punto de equilibrio. - Permite la justa comparación de unidades y valores, incluso de diversos periodos. - Simplifica la apreciación para aceptar o rechazar pedidos.

Todos los costos de producción y operación de la empresa se clasifican en costos fijos y variables.