Categories: All - políticas

by Filipa Marques 2 years ago

340

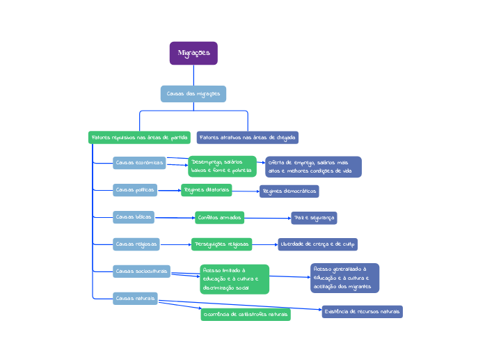
Migrações

Migrações

Migrações

Causas das migrações

Fatores atrativos nas áreas de chegada
Fatores repulsivos nas áreas de partida
Causas naturais

Existência de recursos naturais

Ocorrência de catástrofes naturais

Causas socioculturais

Acesso limitado à educação e à cultura e discriminação social

Acesso generalizado à educação e à cultura e aceitação dos migrantes

Causas religiosas

Liberdade de crença e de cultp

Perseguições religiosas

Causas bélicas

Paz e segurança

Conflitos armados

Causas políticas

Regimes democráticos

Regimes ditatoriais

Causas económicas

Oferta de emprego, salários mais altos e melhores condições de vida

Desemprego, salários baixos e fome e pobreza