Categories: All - lean - kanban - kaizen

by GILBERTO ERUBEY RIOS PARTIDA 5 years ago

818

Modelo Lean

Modelo Lean

Modelo Lean

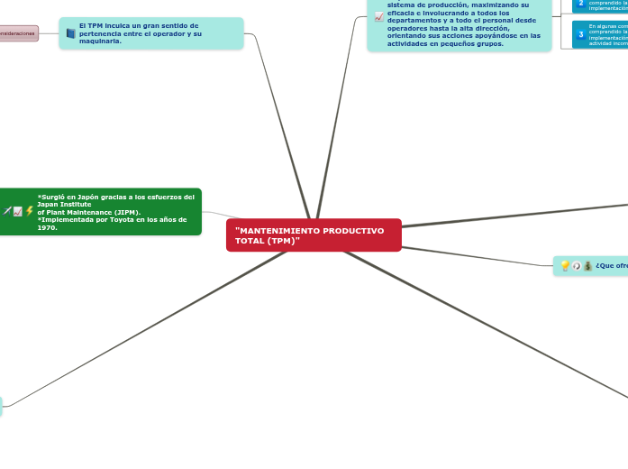
TPM

Tetra Pack
Mantenimiento productivo total

Kanban

VSN
Gestionar cómo se van completando las tareas

Jidoka

Toyota
Automatización con un toque humano

Kaizen

Nestlé
Mejora Continua

Heijunka

Delphi Automotive
Máximo grado de compromiso con la filosofía JIT

Poka Yoke

Flextronic
Técnica de calidad

5's

Continental
Clasificación, Organización, Limpieza, Estandarizar y Seguir Mejorando.

SMED

Jugos Del Valle
Reducción de los desperdicios en un sistema productivo