Categories: All - empleo - deuda - industrialización - petróleo

by andy bam 5 years ago

1084

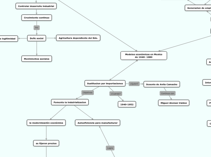
Modelos económicos en Mexico de 1940- 1980

Modelos económicos en Mexico                            de 1940- 1980

Modelos económicos en Mexico de 1940- 1980

Desarrollo compartido

1970-1976
Operado por Luis Echeverria Alvarez
Ampliación de los gastos publicos
Intervención del Estado en asuntos eco.

Petroleo como asunto economico

Crecimiento de la deuda externa

Acuerdo con FMI

Generacion de empleo
Expandir crecimiento economico

Desaceleracion economica

mejorar distribución del ingreso

Reduccion de la dependencia del exterior

Mejorar la calidad de vida

Aprovechar los recursos naturales

Desarrollo estabilizador

Controlar desarrollo industrial
Crecimiento continuo

Defic social

Movimientos sociales

Perdida de legitimidad

Agricultura dependiente del Edo.

1952-1970
Abarco los sexenios
Gustavo Diaz Ordaz
Adolfo Lopez Mateos
Adolfo Ruiz Cortinez
endeudamiento en el exterior
Estabilidad de los precios

Protección arancelaria

Subsidios a la iniciativa privada

Control oficial de la organizaciones obreras

Sustitucion por importaciones

1940-1952
Sexenio de Avila Camacho
Miguel Aleman Valdez
Fomento la indutrializacion
Autoeficiencia para manufacturar
la modernización económica

se fijaron precios

contemplaron demandas de importacion

Abrieron lineas de crédito

Maquinaria para industria

Mexico, no esta preparado

Desequilibrio

entre crecimiento he inflacion

Fin del Modelo

Económicamente

Apoyo a empresas mexicanas