Categories: All - condicionamiento - psicoanalítico - humanista - autorrealización

by David Martínez 2 years ago

361

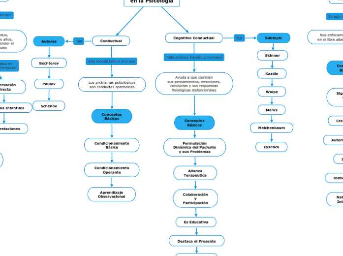
Modelos Teóricos en la Psicología

Modelos Teóricos
en la Psicología

Modelos Teóricos en la Psicología

Humanista

Abraham Maslow
Clark Moustakas
Carl Rogers
Nos enfocamos exclusivamente en el libre albedrío y la conciencia

Significado de la Vida

Creatividad

Autorrealización

Salud

Individualidad

Naturaleza Intrínseca

Cognitivo Conductual

Subtopic
Skinner

Kazdin

Wolpe

Marks

Meichenbaum

Eysenck

Ayuda a que cambien sus pensamientos, emociones, conductas y sus respuestas fisiológicas disfuncionales

Formulación Dinámica del Paciente y sus Problemas

Alianza Terapéutica

Colaboración y Participación

Es Educativa

Destaca el Presente

Identificación

Orientada hacia Objetivos

Conductual

Bechterev

Paulov

Schenov

Los problemas psicológicos son conductas aprendidas
Conceptos Básicos

Condicionamiento Básico

Condicionamiento Operante

Aprendizaje Observacional

Psicoanalítico

La historia del individuo, sobre todo los primeros años, es esencial para comprender el funcionamiento adulto
Modelo de la Psique

El Superyó

la mirada de los padres por encima de la propia

El Yo

Guía ante la realidad

El Ello

Impulsos Primarios

Observación Directa

Recuerdos Infantiles

Interpretaciones

Autores
Sigmund Freud

Carl Jung

Alfred Adler

Melanie Klein

Jacques Lacan