Categories: All - verbos - conjugación - raíz - irregulares

by Florencia Paz 3 years ago

506

MORFOLOGÍA VERBAL

MORFOLOGÍA VERBAL

Florencia Anahí Paz Rios

MORFOLOGÍA VERBAL

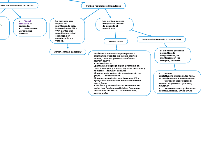
Verboides: formas no personales del verbo

• Vocal temática lo antecede. • Son formas verbales no flexivas.
Infinitivo: cocinar, prender, compartir Gerundio: cocinando, prendiendo, compartiendo Participio: cocinado/a/s, prendido/a/s, compartido/a/s - Posee número y género: relacionado a los adjetivos

Verbos regulares e irregulares

Los verbos que son irregulares no van de acuerdo al paradigma.
Las correlaciones de irregularidad

Si un verbo presenta algún tipo de irregularidad, se mantendrá en los tiempos, verbales.

- Raíces supletivas/polirrizos: dar (doy, di, daré) dormir – duerm-dorm - Verbos meteorológicos: solo en 3ª persona. granizar, lloviznar - Alternancia ortográfica: no es irregularidad. brillo-brillé

Alteraciones

Vocálica: sucede una diptongación o alternancia vocálica en la raíz, ciertos modos, tiempos, personas y número. sonreír-sonrío • Consonántica: Epéntesis: se agrega algún gramema en ciertos tiempos y modos, algunas personas y números. deducir- deduzco Síncopa: es la reducción o sustracción de grupo. tener-tendré Síncopa y epéntesis: sustituye una VT y agrega una consonante simultáneamente. hacer-hago • Vocálica y consonántica: aPresente en pretéritos fuertes, participios, formas no personales del verbo. andar-anduve, querer-quise

La mayoría son regulares: mantienen la raíz, los morfemas PN y TAM dentro del paradigma verbal (conjugación completa de un verbo).
saltar, comer, construir

Perífrasis verbales

• Es el resultado de un verbo conjugado y una o más formas personales. Voy a trabajar • No permite dos predicaciones. • Las perífrasis verbales son predicados complejos sintácticos, con independencia para la intercalación del sujeto o adverbios circunstanciales. Saldré mañana a comer.
Clases de perífrasis verbales

Aporte semántico

Perífrasis de gerundio. Tempo-aspectuales

• Posee aspecto progresivo: no termina la acción. • Gran parte de auxiliares utiliza verbos de movimiento libremente. Está leyendo el periódico. • Es capaz de poseer significado repetitivo por el contexto. Andaba caminando por el jardín.

Perífrasis de infinitivo. Modales

• Modalidad radical o personal: expresa capacidad o posibilidad, deseos y obligaciones. Mi hija quiere conocer los parques de Disney. • Modalidad epistémica o impersonal: expresa una inferencia certera en una probabilidad inferida. Debo salir a trabajar a las ocho de la mañana.

Forma no personal de su verbo

• Hay verbos plenos que pueden tener más de una forma con significados distintos. sabía que vendrías – sabía que venías

•Participio: No son muy usuales. Inicialmente, los tiempos compuestos eran perífrasis verbales de participio. He estudiado para mis exámenes (no es) – Tengo estudiados mis exámenes (sí es una perífrasis). • Gerundio • Infinitivo

Los verbos auxiliares en las perífrasis verbales

• La mayoría tienen uso no perifrástico. • Con rasgos morfológicos PN y TAM. • No aportan argumentos al predicado. • Se permiten las construcciones pasivas: El peligro debe ser tomado en cuenta por ustedes.

Desinencia verbal

Es el conjunto de todos los rasgos flexivos de un verbo (TAM-PN) con la vocal temática.
PN

Expresa los rasgos de persona y número del sujeto.

Singular: Uno Plural: Dos o más

1ª persona: hablante 2ª persona: oyente 3ª persona: de quién o qué se habla/ ni hablante y oyente.

TAM

Es un morfema amalgama que engloba los rasgos de tiempo, aspecto y modo.

Modo

Es la actitud de un interlocutor.

• Imperativo: Es una petición, ruego, orden o pedido. No presenta subordinación y la negación es del subjuntivo. • Indicativo: Afirma o indica una idea. Son independientes. •Subjuntivo: Expresa el deseo, una posibilidad de que pase. Es dependiente.

Aspecto

La duración de un evento y su límite temporal o si se extiende.

• Aspecto puntual/perfecto: evento acabado. • Aspecto durativo/ imperfecto: evento repetitivo o en proceso.

Tiempo

Delimita el tiempo en que se realiza la acción, si es de manera absoluta o relativa.

• Simples: una palabra •Compuestos: Haber+participio

Formas simples y rasgos morfológicos

Formas verbales simples
Formación

Raíz verbal

• Aporta el significado al verbo y no cambia en la conjugación generalmente. • Se unen a morfemas gramaticales que existen en otras formas.

Vocal temática (VT)

Raíz + vocal temática = Tema verbal Tema verbal – morfema TAM (morfemas de tiempo, de modo y de aspecto) – morfema PN

Al segmentar la raíz de PN, al medio queda la vocal temática.

Permite agrupar los verbos en 3 conjugaciones: Verbos en 1ª conjugación: /a/ estudi-a-ba Verbos en 2ª conjugación: /e/ bail-e-mos Verbos en 3ª conjugación: /i/ beb-i-ó

Están conformadas con una palabra. Salimos, leías, pinto,

• Las formas verbales con flexión (morfema de persona y número- PN) están conjugadas. • Los morfemas flexivos concuerdan en PN y expresan a las nociones de TAM.