Categories: All - músculos - tórax - inervación - costillas

by Dayana Hernandez 5 years ago

363

músculos del tórax

músculos del tórax

músculos del tórax

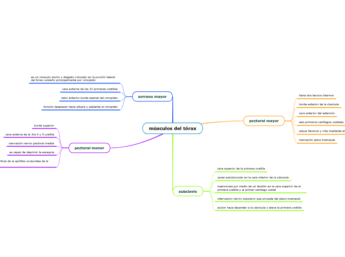
pectoral menor

inserción superior, superficie de la apófisis coracoides de la escapula
es capaz de deprimir la escapula
inervación nervio pectoral medial
cara externa de la 3ra 4 y 5 costilla
borde superior

serrano mayor

función desplazar hacia afuera y adelante al omoplato
labio anterior borde espinal del omoplato
cara externa de las 10 primeras costillas
es un musculo ancho y delgado colocado en la porción lateral del tórax cubierto principalmente por omoplato

subclavio

accion hace decender a la clavicula o eleva la primera costilla
intervacion nervio subclavio que procede del plexo branquial
inserciones por medio de un tendón en la cara superior de la primera costilla y el primer cartilago costal
canal subclavicular en la cara interior de la clavicula
cara superior de la primera costilla

pectoral mayor

inervación plexo branquial
aduce flexiona y rota mediante el brazo
seis primeros cartilagos costales
cara anterior del esternón
borde anterior de la clavícula
tiene dos tercios internos