Categories: All - neumonía - microorganismos - respiración - infección

by Laura Oviedo 3 years ago

484

Neumonía CIE-10 (J12.8)

Neumonía CIE-10 (J12.8)

Fatiga

Compromiso de la producción de ATP

Alteración de los transportadores iónicos
Deficiencias en bomba sodio-potasio

Disfunción mitocondrial

Capacidad aerobica

Tiraje intercostal

Presión negativa en el pulmón para que el volumen en el alvéolo se aumente

Desempeño muscular

Diseminación de virus de la vía aérea inferior

Invasión y multiplicación de microorganismos

Defensa humoral IgG

Defensa humoral IgA

Invasión a nivel celular de la vía aérea superior

Incapacidad de la vía aérea de producir mecanismos de defensa

Descenso desde la vía respiratoria alta

Llega al alvéolo

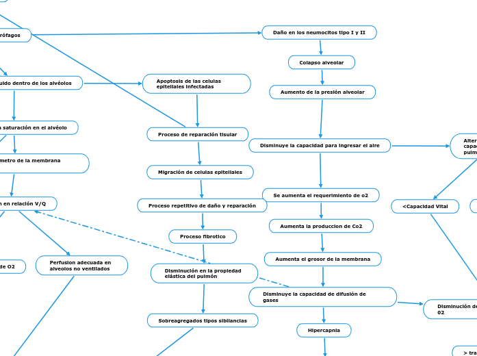
Secreción de líquido dentro de los alvéolos

Apoptosis de las celulas epiteliales infectadas

Proceso de reparación tisular
Migración de celulas epiteliales

Proceso repetitivo de daño y reparación

Proceso fibrotico

Disminución en la propiedad elástica del pulmón

Sobreagregados tipos sibilancias

Generando una saturación en el alvéolo

Sobreagregado tipo roncus

Ventilación/Respiración

Aumento del diámetro de la membrana alveolo-capilar

Alteración en relación V/Q
Perfusion adecuada en alveolos no ventilados
Disminución de la presión arterial de O2

Se multiplican

Generan proceso infeccioso

La neumonía es una infección que inflama los sacos aéreos de uno o ambos pulmones. Los sacos aéreos se pueden llenar de líquido o pus (material purulento), lo que provoca tos con flema o pus, fiebre, escalofríos y dificultad para respirar.

En la vía aérea se adquieren microorganismos

Virus

SARS-COV2

Enterocitos del intestino delgado
Celulas epiteliales alveolares pulmonares
Receptores angiotesina II (ACEII)

Micoplasmas

Bacterias

Neumonía CIE-10 (J12.8)

Respuesta inflamatoria

Activación de neutrófilos y macrófagos
Liberación de radicales libres

Inflamación y daño en el epitelio mucociliar

Aumento de producción de moco

Aumento de la resistencia al flujo en la vía aérea

Excitación en tejido pulmonar

Bulbo raquídeo

Contracción de diafragma

Mayor presión torácica

Reflejo tusigeno

Daño en los neumocitos tipo I y II

Colapso alveolar

Aumento de la presión alveolar

Disminuye la capacidad para ingresar el aire

Alteración de las capacidades pulmonares

Disminución del suministro y demanda de 02

> trabajo respiratorio

Alteración en la mecánica ventilatoria

Se aumenta el requerimiento de o2

Aumenta la produccion de Co2

Aumenta el grosor de la membrana

Disminuye la capacidad de difusión de gases

Hipercapnia

Expulsa Co2

Hiperventilación