Categories: All - potencia - reales - irracionales - números

by Bátiz María Carolina 6 years ago

1344

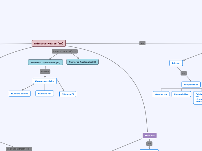
Números Reales

Números Reales

Potencia

Potencia de exponente racional

Distributiva en la potencia respecto a la multiplicación y división
Cociente de potencia de igual base
Producto de potencia de igual base.

Raíz

Raíz de otra raíz
Distributiva de la raíz respeto de la multiplicación y división

Existencia del elemento opuesto

Asociativa

Número de oro

Número Pi

Números Racionales(Q)

Números Irracionales (II)

Casos especiales

Número "e"

Números Reales (IR)

Operaciones

División
Multiplicación
Propiedades

Distributiva de la multiplicación respecto a la adición y sustracción

Existencia del elemento inverso

Existencia del elemento neutro

Conmutativa

Asocitativa

Sustracción
Adición

Características

Continuo
Infinito
Ordenado
Denso
No tiene primer elemento ni último elemento