Categories: All - tecnologia - incerteza - ética - conhecimento

by wendell Queiroz 5 years ago

290

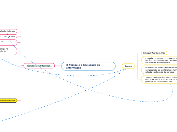
O Tempo e a Sociedade da Informação

O Tempo e a Sociedade da Informação

O Tempo e a Sociedade da Informação

Sociedade da informação

Linhas distintas do intercambio homem-máquina
Era da Incerteza

Caos no domínio do conhecimento e da informação : não quer dizer desordem, mas novos padrões de controle destes realizados por indivíduos dotados de inteligência e não-necessariamente humanos.

Oliveira (2014) até o conceito de conhecimento passa por uma crise de certeza e o tempo é um fator importante dessa crise. "A ciência passa a ser compreendida a partir da sua historia , portante, a partir da sucessão temporal".

Transumanismo/ Singularidade de More

Alinha-se bem às teorias secularistas: por isto se sente a vontade para discutir as vantagens e desvantagens dos estudos e pesquisas sobre genoma humano, células-tronco entre outros

Prega , introduz a coexistência pacifica entre maquina e homem

São ideias e exercícios intelectuais que tem como base racionalismos, iluminismo, progresso e secularismo

Questões eticas

IA, nanotecnologia, biotecnologia

Premissa de que não se criar uma tecnologia pelo risco do desastre seria um desserviço a ciência.

Catastrofismo

Premissa de que não há ganho sem uma correspondente perda, por via da consequência

Germe do desastre : delegação do poder de decisão do homem para as maquinas

Traz uma reflexão do papel da Tecnologia na sociedade da informação na percepção do tempo.
Aumentos das interfaces humanas e computacionais
Evolução da Linguagem Computacional
Implosão do tempo

Tempo

9 Limiares da História (canal History 2014) , coloca a existência do homem no topo da piramide do sucesso evolutivo

1 limiar : big bang 13 bilhões de anos

2 limiar : estrelas 13,4 bilhões de anos

3 limiar Sistema solar e a Terra 5 bilhões de anos

4 limiar Vida DNA 3 bilhões de anos

5 limiar Ordem dos primatas 40 milhões de anos

6 limiar Genero Homo cerca de 1 milhão de anos

7 limiar Civilização 6 mil anos

8 limiar maquinas (a partir do sex. XVIII)

9 limiar conhecimento (meados do sec. xx até hoje )

O domínio da medida tempo trouxe uma melhor compreensão da existência do homem em relação a existência do universo
Evolução da medida do tempo ao longo da história , se confunde com a propria evolução das ciências e da sociedade
Principal Medida da Vida