Categories: All - ochrana

by Joe Mama 5 years ago

639

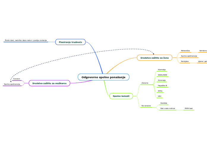
Odgovorno spolno ponašanje

Odgovorno spolno ponašanje

Odgovorno spolno ponašanje

Sredstva zaštite za muškarce

Kondom

Planiranje trudnoće

Plodni dani, nekoliko dana nakon i poslije ovulacije

Spolne bolesti

Ne zarazne
Rak vrata rodnice

PAPA test

Kandida
Zarazne
HPV
Sifilis
Hepatitis B
Gonoreja
SIDA/AIDS
Klamidija

Sredstva zaštite za žene

Kemijska
pjene i gelovi, hormonske(kontracepcijske) piule
Spolna apstinencija
Mehanička
femidom, spirala,