Categories: All - privatización - capital - economía - impuestos

by Angela Lorena Lara Garcia 6 years ago

707

Oportunidad y riesgos de la globalización para Colombia

Oportunidad y riesgos de la globalización para Colombia

Oportunidad y riesgos de la globalización para Colombia

Conclusiones

Un estado que pretenda ejercer sus políticas en forma soberana debe ganarse la legitimidad necesaria para poder cobrar los impuestos justos y suficientes, que financien un gasto público para las necesidades mas sentidas de su población
La situación del orden publico hace difícil atraer nuevos capitales extranjeros y aún nacionales
El flujo de capital que logró llegar fue desacomodado por la expansión al debe del gasto público
El entorno de los años 90 ha sido dominado por una expansión de poder público a costa del poder privado
La globalización con sus grandes beneficios esta bastante lejos del alcance de Colombia

Apertura colombiana

Restricciones que impone una inversión ventajosa:
4. Encarar la entrada de capital con restricciones para que complemente el ahorro interno.
3. Tener un estado fuerte económicamente, pero limitado democraticamente.
2. Mantener disciplina macro económica y encontrar fuente de crecimiento o en exportación de manufacturas. NO EN EL GOBIERNO
1. Dejar de recurrir al impuesto inflacionario para financiar el gasto público
Perjuicios
Exceso de gasto público

Debilitamiento del sector privado en su capacidad de generar trabajo productivo

Privatización de puertos
Privatización del gas
Privatización telecomunicaciones
Privatización servicios de energía
Beneficios
Inversión extranjera

expansiona sector Expansión sector público

Modernización del sector público

Servicios públicos - Infraestructura

Modernización de industrias
Entrada de capital

Los riesgos de la globalización

Mayor productividad en la economía
Posibilidad de aumentar la producción y ser competitivos
Riesgos para la tecnología obsoleta
Inestabilidad de flujos de capital, inversiones/créditos

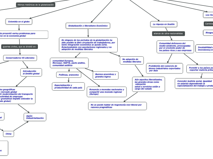
La riqueza en Seattle

Comunidad defensora del medio-ambiente, preocupadas por el creciente poder de los países ricos y sus empresas
Permitir a los países pobres exportar materia prima

Conceder justicia social, igualdad en salarios dependiendo la especialización del trabajo y productividad

Prohibición del comercio de bienes industriales exportados por Asia

Globalización y liberalismo Económico

En ninguno de los periodos de la globalización ha sido posible la libre circulación de trabajadores, por tanto integración económica se queda corta. Relacionándolo con asociaciones regionales y no adopción de medidas liberales
No adopción de medidas liberales

Aún aquellos liberalizados, las grandes áreas como educación salud y servicios están a cargo del estado

No se puede hablar de hegemonía neo-liberal por razones pragmáticas

comunidad Europea, Mercosur, NAFTA, pacto andino, comunidad asiática

Renuncia a monedas nacionales y compartir una moneda regional (Europa)

Buenos acuerdosy y grandes logros

Políticas, aranceles

Especialización y productividad de cada país

Colombia en el globo

Colombia presentó varios problemas para insertarse en la economía global
Conservadores VS Liberales

Introducción al ámbito global

Conservadores: costumbres hispánicas

Colombia: Dificultades geográficas Entra factor: precios mercado global Desinterés en invertir modernización del transporte y mejora en la productividad de empresas nacionales (Autismo gramatical impidió entender la importancia del mundo global)

Japón Industrialización

China-Colombia Protección costumbres y producción nacional

Colombia Protección agrícola, tecnológica lo que supuso subida de precios, salarios costosos para los empresarios y menos poder adquisitivo para los trabajadores

Se tiene que desperar a la misma actitud de los tigres asiáticos sobre cultura y ciencia, despegando capacidades básicas

China

la cúspide de la globalización se alcanzó antes del rompimiento de la primera guerra mundial.

La inserción cafetera financió el exitoso crecimiento económico en Colombia
cuando el comercio y los flujos de capital habían integrado a todos los continentes de Europa
*La practica desaparición del mercado internacional de capitales. *El encerramiento de la mayoría de los países en la protección

Creando un conflicto de intereses nacionales

Lo que llevo a la segunda guerra mundial

Los que más se integraron a finales del siglo XIX como Rusia, Argentina y México alcanzaron tasas muy altas de crecimiento económico.

Concepto de globalización

"proceso de la totalmente libre circulación de mercancías, capitales, y factores de la producción entre los países del mundo"
contribuye a construir una sociedad mejor y que genera la acumulación de capital de los países que se insertan en los mercados internacionales de bienes, servicios y capital.

Multiplicación de las oportunidades económicas en la producción, el comercio y los servicios, llegando al pleno empleo de la fuerza de trabajo.

El resultado conjunto de procesos tecnológicos y la liberalización económica que se ha experimentado a nivel mundial, que ha reducido las barreras que imponen los estados a la acción de los mercados
Si la integración en la economía mundial para los países pobres es "destructiva y empobrecedora" - Luis Jorge Garay

Una marejada que arrasa pueblos y gobiernos creando un mundo anarquico sin fronteras en que todo el ecosistema esta seriamente amenazado por un capitalismo desbocado.