Categories: All - competitividad - derechos - organización - empresarial

by Valentin Valenzuela Guerrero 4 years ago

1574

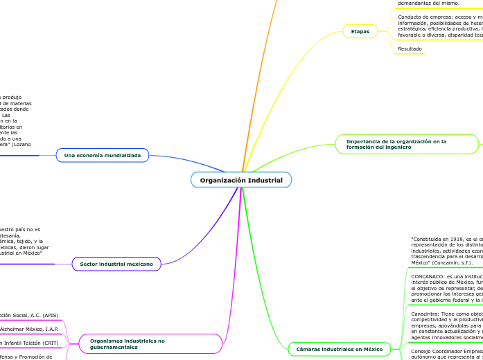
Organización Industrial

Organización Industrial

Organización Industrial

Organismos industriales no gubernamentales

Comisión Mexicana de Defensa y Promoción de los Derechos Humanos, A.C. (CMDPDH)
Centro de Rehabilitación Infantil Teletón (CRIT)
Alzheimer México, I.A.P.
Acción Popular de Interacción Social, A.C. (APIS)

Sector industrial mexicano

“La actividad industrial en nuestro país no es nueva. Disciplinas como la artesanía, construcción, orfebrería, cerámica, tejido, y la elaboración de alimentos y bebidas, dieron lugar a los orígenes del sector industrial en México” (González Rondón, s.f.).

Una economía mundializada

“La globalización de la economía se produjo como consecuencia de la necesidad de materias primas y el control de nuevos mercados donde vender los excedentes industriales. Las principales potencias se embarcaron en la conquista y control de amplios territorios en África y Asia, ampliando enormemente las relaciones comerciales y conduciendo a una universalización mercantil y financiera” (Lozano Cámara, 2004).

Cámaras industriales en México

Coparmex: un sindicato patronal de afiliación voluntaria que aglutina empresarios de todos los sectores que buscan representación en el ámbito laboral y social.
Consejo Coordinador Empresarial: un organismo autónomo que representa al sector empresarial y regula acciones de organismos de diversos sectores empresariales en México, con el fin de impulsar el crecimiento económico del país y el nivel de competitividad de las empresas mexicanas.
Canacintra: Tiene como objetivo fomentar la competitividad y la productividad de las empresas, apoyándolas para que se mantengan en constante actualización y se conviertan en agentes innovadores socialmente responsables.
CONCANACO: es una institución empresarial de interés público de México, fundada en 1917 con el objetivo de representar, defender y promocionar los intereses generales del sector ante el gobierno federal y la iniciativa privada.
“Constituida en 1918, es el organismo cúpula de representación de los distintos sectores industriales, actividades económicas de alta trascendencia para el desarrollo económico de México” (Concamin, s.f.).
Subtopic

Importancia de la organización en la formación del ingeniero

Será capaz de reducir los costes de producción, incrementar la eficiencia, mejorar la calidad de los productos y servicios, garantizando la seguridad de los trabajadores y la protección del medio ambiente de acuerdo a las regulaciones gubernamentales.

Etapas

Resultado
Conducta de empresa: acceso y manejar de información, posibilidades de heterogeneidad estratégica, eficiencia productiva, legislación favorable o diversa, disparidad tecnológica
Estructura de Mercado: los oferentes y los demandantes del mismo.

“La parte de la economía que estudia cómo se organizan los productores en los mercados. Este es utilizado, además, para investigar las relaciones entre la estructura industrial y los resultados obtenidos por el subsector correspondiente” (Norman & Pepall, 2006).