Categories: All - clima - emprego - ambiente - segurança

by Francisca Silva 3 years ago

220

PAC (Política Agrícola Comum)

PAC (Política Agrícola Comum)

PAC (Política Agrícola Comum)

Keywords: countries, states, geography, cities, capital city, climate, physiographic divisions


Write the name of the country/state/county you are going to analyze. Then add a representative image.

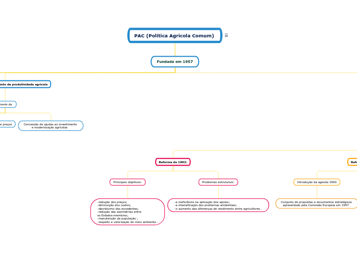
Fundada em 1957

Problemas iniciais:
-criação de excedentes agrícolas em quantidades impossíveis de esgotar nos mercados -desemprego -peso muito elevado da PAC no orçamento comunitário -graves problemas ambientais -tensão entre os principais exportadores mundiais

Isto leva a criação de reformas:

Reforma de 2021-2027.

Nova PAC

2ºpilar

Desenvolvimento rural

1ºPilar

Organização comum de marcado única

Pagamentos diretos aos agricultores

Objetivos gerais:

Promover o desenvolvimento socioeconómico dos territórios

-incentivar a renovação geracional; -promover áreas rurais dinâmicas: -proteger a segurança. alimentar e bem-estar animal

Contribuir para objetivos ambientais e climáticos

-adaptação ás alterações climáticas; -gestão eficientes dos recursos naturais; -preservação da paisagem e da biodiversidade.

Garantir o abastecimento alimentar

-rendimento justo para os agricultores; -aumentar a competitividade; -equilibrar forças na cadeia de valor.

Reforma de 2014-2020:

Pretendeu reforçar medidas no ambito

Equilíbrio territorial

-apoiar o emprego rural e preservar o tecido social das áreas rurais; -melhorar a economia rural e a sua diversificação .

Ambiente e alterações climáticas

-garantir práticas de produção sustentáveis; -promover o crescimento verde através da inovação ; -prosseguir as ações de mitigação das alterações climáticas .

Segurança alimentar

-contribuir para rendimentos agrícolas e limitar a sua variabilidade; -melhorar a competitividade do setor agrícola e aumentar a sua quota de valor na cadeia alimentar .

Reforma de 2003:

Reforçou a política de desenvolvimento rural:

-a garantia de rendimentos estáveis e equitativos para os agricultores; -a maior preocupação com os desafios ambientais; -a promoção da igualdade de oportunidades.

Introduziu a nível agroambiental:

Condicionalidade

Pagamento único

Modulação

Reforma de 1999:

-melhorar a competitividade da agricultura; -definir uma nova política de desenvolvimento rural; -garantir a segurança e a qualidade dos géneros alimentícios; -contribuir para a estabilidade dos rendimentos agrícolas; -valorizar o papel multifuncional da agricultura; -contribuir para estabilidade dos rendimentos agrícolas .

Introdução da agenda 2000

Conjunto de propostas e documentos estratégicos apresentado pela Comissão Europeia em 1997.

Reforma de 1992:

Problemas estruturais:

-a ineficiência na aplicação dos apoios; -a intensificação dos problemas ambientais; -o aumento das diferenças de rendimento entre agricultores .

Principais objetivos:

-redução dos preços; -diminuição dos custos; -decréscimo dos excedentes; -redução das assimetrias entre os Estados-membros; -manutenção da população ; -respeito e valorização do meio ambiente .

Encorajamento do aumento da produtividade agrícola
através da

Concessão de ajudas ao investimento e modernização agrícolas

Garantis de preços

Atribuição de subsídios

FEOGA (Fundo Europeu de Orientação e Garantia Agrícola)
Garantia

Financiava as despesas de regulação dos preços e dos mercados

Orientação

Contribuía para as reformas estruturais na agricultura e para o desenvolvimento das áreas rurais.

Objetivos iniciais:
-incrementar a produtividade agrícola; -assegurar um nível de vida equitativo á população agrícola; -estabilizar os mercados dos produtos agrícolas ; -garantir a segurança dos abastecimentos; -assegurar preços razoáveis nos fornecimentos aos consumidores .
Princípios da Pac:
-unidade de mercado; -preferência comunitária; -solidariedade financeira.