Categories: All - articulaciones - movimiento - músculos - fuerza

by Catalina Figueroa Ramirez 30 days ago

477

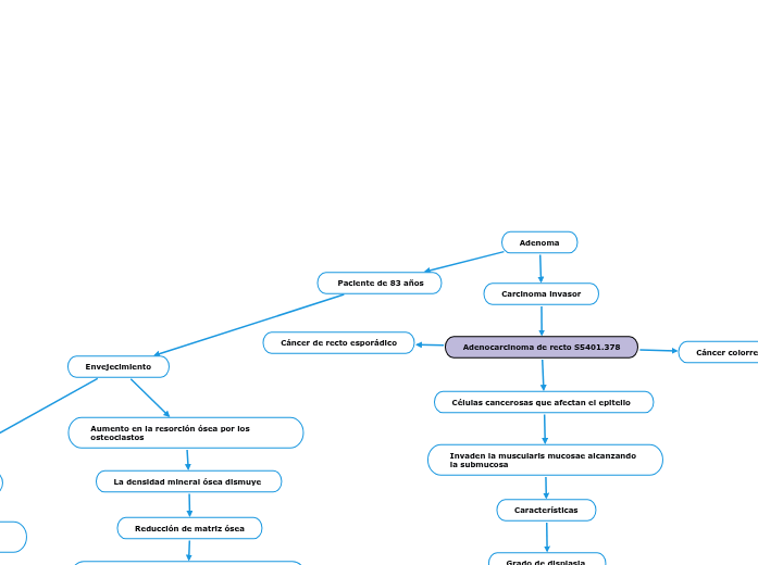
Paciente de 83 años

 Paciente de 83 años

Topic flotante

Hipotonía

Variables cinematicas angulares

Cadera

10° Fx
5° Fx
0° Fx
-2° Fx

Femoro-tibial

-2° Ext
-10° Ext
-5° Ext
-1° Ext

Cuello de pie

-15°
-10°
-20°
-2°

Descenso de la tasa metabólica

El catabolismo causa un exceso de citocinas

Descomponiendo tejidos y reservas de energía

Afección de músculos

Romboides, bíceps braquial

Línea en espiral

Tibial anterior, Cuádriceps, recto del abdomen, subescapular, pectoral mayor, Coracobraquial, Braquial anterior, esternocleidomastoideo, Trapecio (fibras superiores y medias), Escalenos.

Línea anterior superficial

Isquiotibiales, Erectores de la columna, Extensores de codo y del carpo

Línea posterior superficial

Marcha

Manera como las personas caminan e incluye: ritmo, cadencia, velocidad, ancho de paso, longitud de paso y la evaluación de cada una de las fases del ciclo de la marcha

M. flexor largo de los dedos, M. flexor largo del pulgar, Rotadores externos del húmero, pectoral menor

Línea anterior profunda

inclinacion hacia anterior de cabeza

Cifosis dorsal

Inclinacion hacia posterior de columna lumbar

Desplazamiento del centro de gravedad hacia anterior

modificando el limite de balanceo

menor estabilidad

Afecta negativamente a la posición de las partes del cuerpo

Afectando las fuerzas

Internas

músculos, articulaciones, ligamentos
Produciendo cambios en los segmentos corporales

Desalineación de la postura

Incremento de la tensión sobre las estructuras de sostén

Causando desequilibrio entre músculos opuestos

la postura de pie modifica la alineación

Externas

El individuo empuja contra el suelo con fuerza
el suelo empuja de regreso contra el individuo con una fuerza en dirección opuesta

Fuerza de reacción del suelo

Interrupción de las vías nerviosas

Variables temporo-espaciales

Velocidad

<3,4 km/h.

Variables Espaciales

Longitud de zancada

48, 28 ± 13,48

Angulo de paso

2 -16°

Altura de paso

±5 cm

Longitud de paso

7,7 ± 4,8

Variables Temporales

Tiempo de zancada

0,45 ± 0,12

Tiempo de fase de apoyo

Tiempo de paso

-9,62 ± 10,32

Cadencia

95,9 ± 29,3

flexión de rodilla disminuida, abducción de cadera

compensación con musculo cuadrado lumbar y oblicuos del abdomen

Rodilla permane en extension y abduccion

Pie izquierdo

elevacion del centro de gravedad

caida de la pelvis hacia el lado derecho por falta de la musculatura abductora

Aplanamiento de pie
Despegue de dedos
Levantamiento de talón
Contacto inicial I
disminuido

Segundo balancín

Transferencia de la tibia sobre el pie

Fuerzas de la parte posterior (ante pie)

Tercer Balancín

Propulsión

Disminucion de energia potencial

Fuerza de reacción del suelo

Control de la altura de centro de gravedad

Disminucion de energia cinetica

Ausencia del primer balancín

Desaceleración y descarga de peso

0,24 y 0,53 km/h

Balance

Dificultad para mantener el equilibrio durante la marcha

variabilidad de las medidas cinemáticas entre ciclos de marcha

Habilidad para mantener el cuerpo en equilibrio en contra de la gravedad de manera estática y dinámica, mientras se está de pie o se cambia de posición.

Planti flexion

Pie caido

Aumento de la fuerza de reacción del suelo
Aumenta Fuerza de reacción articular

Torque

Deficiencia de coordinacion musular

Extremidad inferior se manteniene en extencion durante todo el ciclo de la marcha

movimiento de circonduccion

Pie derecho

Fase de balanceo

Pre balanceo
Ausente
Balanceo inicial
Balanceo terminal
Disminuido
Balanceo medio

Fase de apoyo

Apoyo medio
Respuesta a la carga
Aumentado
Apoyo Final
Apoyo inicial
Completo

Disminuyendo la fuerza de resistencia que genera el músculo

En respuesta a la gravedad

Leve contracción en los músculos

Disminución del tono muscular

Postura

Desequilibrio muscular

hiperextensión de rodilla
rotación interna de pierna

Compromiso de área clave de propiocepción

Planta del pie la cual recibe información aferente
Alteración de reflejos cutáneos del pie

Impide la correcta ejecución de la postura y marcha

No hay control para mantener la postura erguida

Dificultad de la percepción para mantener la postura erguida

Posición que adopta el cuerpo en el espacio y su relación con el centro de gravedad

Capacidad de contracción muscular afectada

ROM

Es el arco a través del cual ocurren los movimientos en una articulación tanto activa como pasivamente o una serie de articulaciones

Debilidad muscular

Miembro inferior

Disminuye la capacidad de generar fuerza en los músculos afectados

Limita la capacidad de realizar actividades
Aumento de la fatiga muscular

Disminución de la resistencia muscular

Desempeño muscular

Capacidad que tiene el músculo o grupo muscular para generar fuerza, potencia y resistencia

En miembro izquierdo

En cuádriceps, isquiotibiales y glúteos

Alteración del centro de gravedad

Desviación postural hacia la derecha y anterior
Cambios en la longitud muscular

Bloqueo corto

Musculos cervicales e intercostales internos

El origen e inserción del musculo se acortan

Formación de masa tumoral en lóbulo frontal derecho

Ejerciciendo una compresión en la estructura cerebral

Interrunpiendo la barrera hematoencéfalica

incrementando su permeabilidad

Permitiendo el escape de fluidos al espacio extracelular.

Medidas antropometricas

Peso: 50 Kg

Talla: 1,60 cm

IMC: 19.5

Evalúa el estado nutricional y la composición corporal

Interrupción de flujo sanguíneo

Arteria cerebral media- división superior

Interrucción del flujo arterial
Disminución en la circulación

Circulación

Paso de la sangre por venas y arterias a través de órganos y tejidos para entregar oxígeno y remover el dióxido de carbono e impulsada por el corazón

Glucolisis aerobica en neuronas interrumpida

Inicio de glucolisis anaerobica

Acido lactico como producto
Desnaturaliza proteinas celulares

Detención de fosforilación oxidativa

Crean radicales libres

Bloqueo de vasos sanguíneos

Edema Vasogenico

Carcinoma invasor

Adenoma

Adenocarcinoma de recto S5401.378

Células cancerosas que afectan el epitelio

Invaden la muscularis mucosae alcanzando la submucosa
Características

Grado de displasia

Grave

Estadio 4B (IVB)

Intravasación

Diseminación hematógena

Arresto en sitios distantes

Extravasación

Formación de micrometástasis

Colonización metastásica

Metástasis

Invasión de la pared arterial a nivel del tumor primario

Higado

Cáncer de recto esporádico

Cáncer colorrectal

Lesión en la primera motoneurona

Afección en el tracto corticoespinal

Afección en el tracto corticobulbar

Produce muerte neuronal por falta de oxígeno y glucosa causando una degeneración axonal

Se da en el giro precentral del hemisferio cerebral derecho

Corteza motora primaria- Lóbulo frontal s11000.371

Se pierde la comunicación entre nervios y músculos

Impide la ejecución de actos motores
Ya sean voluntarios de coordinación y agilidad

Función Motora

Habilidad para aprender, modificar y controlar de posturas voluntarias y patrones de movimiento

Que desciende por la médula espinal contralateral

Afectando la capacidad del cerebro para enviar señales motoras al lado opuesto del cuerpo

Hemiparesia

Enfermedad articular degenerativa

Provoca la pérdida progresiva del cartílago articular en la rodila S7501.373

Por enzimas que degradan la red de colágeno
Donde se desestabiliza la unión de agrecanos y proteoglicanos

Disminuyendo su capacidad de absorber agua y perdiendo la elasticidad propia del cartilago

Contribiuyendo en el fenómeno de apoptosis de los condrocitos

El óxido nítrico inhibe la proliferación de condrocitos e induce en su apoptosis

Afectando la matriz del cartílago

Inicia un proceso de sinovitis en la membrana sinovial

Receptores nociceptivos

Reciben y transforman los estímulos locales

En potenciales de acción

Transmitiendolos a través de las fibras aferentes sensoriales

Sus cuerpos celulares se encuentran en los ganglios de la raíz dorsal

Alcanzando la médula espinal

Terminando en el asta posterior

Dolor

Sensación molesta e inesperada

Donde se relacionan con los macrofagos que liberan citoquinas

Obteniendo un daño tisular

El hueso subcondral inicia con engrosamiento de las trabéculas en la placa subcondral

Así mismo como en el hueso adyacente

Tardídamente se presenta una esclerosis ósea

Al mismo tiempo se da una necrosis ósea

Donde el liquido sinovial penetra la medula y se da una formación de quistes

Osteoartritis

Integridad articular

Capacidad de la articulación de moverse pasivamente teniendo en cuenta la estructura y forma de la superficie articular

ACV isquemico

Hemorragico

La densidad mineral ósea dismuye

Reducción de matriz ósea

Disminución de láminas concéntricas y osteocitos
Se vuelven porosos en su interior

El hueso se vuelve débil

Osteopenia

Integridad esquéletica

Es la óptima alineación, densidad y solidez de las estructuras óseas del cuerpo.

Envejecimiento

Aumento en la resorción ósea por los osteoclastos

Desnutrición proteica calorica moderada

Afecta dimensiones del cuerpo

Causa disfunción del IX y X pares de nervios craneales

Disfunción faríngea

Parálisis de cuerdas vocales S3400.282

Perdida de peso

Interrumpe el control voluntario del acto de la masticación

Evita el transporte del bolo alimenticio durante la fase oral

Deterioro de la deglución (disfagia)

Adhiere a la vasculatura cerebral

Cruzan la barrera hematoencefálica

Células neoplásicas destruyen uniones de oclusión
Microvasculatura del cerebro

Pulmón S430.178

Diseminación leve

Cerebro

Tratamiento

Quimioterapia
Atacan células activas

sanas y cancerosas

Provoca efectos secundarios

Destrucción de glóbulos rojos

Disminución de la hemoglobina

Reducción del Vo2

Mayor probabilidad de llegar a la fatiga

Capacidad aeróbica

Es la habilidad para realizar un trabajo o participar en una actividad sobre el tiempo usando el oxígeno del cuerpo, la entrega y los mecanismos de liberación de energía durante la actividad.

Paciente de 83 años