Categories: All - muscular - marcha - fractura - envejecimiento

by karoll Pedraza 1 year ago

239

Paciente de 84 años

Paciente de 84 años

Flexo-extensión de rodilla

Cambios en los parametros

Temporales
Base de sustentación
Balanceo
Tiempo de apoyo
Zancada
Espaciales
Longitud de la zancada

MARCHA

Distribución anormal del peso

Sedestación

Bipedestación

Compensaciones músculares en tronco

Anteriorización del centro de gravedad

Cadena extensora de tronco

Debilidad múscular posterior

Cadena flexora de tronco

Acortamiento múscular anterior

Hipercifosis

Cabeza adelantada

POSTURA

Uso de dispositivos de asistencia

TECNOLOGIAS DE ASISTENCIA

Disminuyen

Resistencia

Potencia

Fuerza

Afectan
Lineas miofasciales

Espiral

Frontal profunda

Linea lateral MMII izq

Frontal superficial

Posterior superficial

Cadenas musculares

Extensión MMII izq

Estática Posterior

flexora de MMII izq

Cierre de MMII izq

Apertura de MMII izq

La movilidad de los segmentos

DESEMPEÑO MUSCULAR

Dificultad en la transición y mantenimiento de las posiciones

Alteración de la posición del centro de gravedad

Alteración del equilibrio dinámico y estático

BALANCE

MOVILIDAD Y LOCOMOCIÓN

Altera

Dorsi-plantiflexión

Abductores

Sartorio

Rotadores de cadera

Extensores de cadera

Flexores de cadera

capacidad fuerza tensil

Actividad muscular

Genera desuso múscular
Desequilibtio en sintesis y degradación de proteinas

Debilidad muscular

Acortamiento múscular

ROM

Ventaja mecánica

DOLOR

Cicatriz Hipertrófica

Contracturada

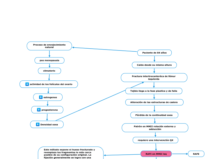
climaterio

actividad de los folículos del ovario

estrogenos

progesterona

INTEGRIDAD TEGUMENTARIA

Daño tisular

Volumen plasmático
Alteración fuerzas de starling

Acumulación de liquido intersticial

Edema > 2 mm

CIRCULACIÓN

Activación de nociceptores
Descenso del umbral de activacion de nociceptores

Sensibilización periferica

Transmisión de señal al asta dorsal de la medula

Se trasmite al haz espinotalamico lateral

Respuesta motora

Modulación de la sensación dolorosa

con la actividad (cambios de posición)

Dolor mecánino nociceptivo

kinesofobia

Degradación de MEC

Activación de neutrofilos

Sintesis de matrix extracelular

Metaloproteinasas

Macrofagos

Promueven la inflamación

Activacion de fibroblastos

Miofibroblastos

< apoptosis
> Sintesis

Sintesis de colageno

Factores de crecimiento

PDGF

CTGF

bFGF

VEGF

Promueven
Sintesis de proteinas
proliferación celular

Remplazo de colageno inmaduro (III)

Por colageno tipo I

Reorganización de las fibras

Acumulación de colageno

Alteración de las propiedades troficas de la piel

Altura< 1 mm

Resitencia a las cargas

Cede a la presión

Angiogénesis

Color rosa

Inmovilización

Evolución de 11 dias

Músculo
proceso de cicatrización
Piel

Liberación

Hueso

Femur proximal (intertrocanterea)

Hematoma

Celulas hematopoyéticas

Vasodilatación

Factores de crecimiento

Aparición de celulas

C.osteoprogenitoras

C. mesenquimatosas

Fibroblastos

Remplazo de tejido

Sintesis de cristales de hidroxiapatita

Tejido osteoide

Mineralización de callo blando

Tejido flexible y fragil

Remplazo por hueso lamelar

Osteoblastos formación de tejido oseo nuevo

Osteoclastos eliminan material oseo inmaduro

Reorganización de las trabeculas oseas

Maduración de callo osea inmaduro a hueso cortical

Reorganización de fibras por cargas

Propiedades biomecanicas alteradas

< Elasticidad

< Fuerza

< Rigidez

< Soporte de cargas

INTEGRIDAD ESQUELETICA

Reducción del movimiento

La amplitud del movimiento

Inicio de RHB

Densidad osea

Patrón en MMII rotación externa y adducción

requiere una intervención QX

RAFI en MMII izq

Placa DHS

Proporciona mayor estabilidad a la fractura

RAFE

Este método expone el hueso fracturado y reemplaza los fragmentos lo más cerca posible de su configuración original. La fijación generalmente se logra con una combinación de placas y tornillos adaptados a los fragmentos óseos. (Pletcher,2020)

Referencias Bibliograficas

Pletcher SD, & Lee DS, & Goldberg AN (2020). Fracturas de senos frontales. Lalwani AK (Ed.), Diagnóstico y tratamiento actuales Otorrinolaringología: cirugía de cabeza y cuello, 4e . Colina McGraw. https://accessmedicine.mhmedical.com/content.aspx?bookid=2744§ionid=229672011

Patterson,J.(2021).Patología de la piel weddon.(377-412.https://www-clinicalkey-es.ez.urosario.edu.co/#!/content/book/3-s2.0-B9780702075827000125?scrollTo=%23hl0002929
Ulate, P. A., Fernández, A. R., & Chen, V. C. (2022). Fisiopatología de la cicatrización patológica. Revista Médica Sinergía, 7(5), e820. https://doi.org/10.31434/rms.v7i5.820

Stern, T. A., Fava, M., Wilens, T. E., & Rosenbaum, J. F. (Eds.). (2017). Massachusetts General Hospital. Tratado de Psiquiatría Clínica. Elsevier Health Sciences.

Paciente de 84 años

Proceso de envejecimiento natural

pos menopausia

Caida desde su misma altura

Fractura intertrocanteréca de fémur izquierda
Tejido llega a la fase plastica y de falla

Alteración de las estructuras de cadera

Pérdida de la continuidad osea