Categories: All - społeczeństwo

by Piotr Sołtys 16 years ago

295

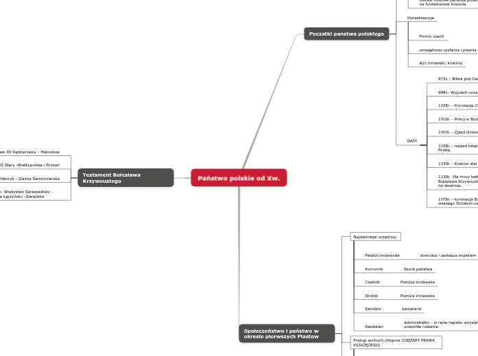
Państwo polskie od X

Państwo polskie od X

Państwo polskie od Xw.

Społeczeństwo i państwo w okresie pierwszych Piastow

Regalia - uprawnienia władcy
organizowanie targow
pobierać cło
bić monete
polowanie na grube zwierze
Posługi wolnych chłopow (CIĘZARY PRAWA KSIAŻĘCEGO)
danina
Budowa przesiek w lasach
Budowa i naprawa drog
Budowa i naprawa grodow

Grod - funkcja obronna i administracyjna

przewoz
Najważniejsi urzędnicy
Kasztelan

administrator - w razie napadu wzywał pospolite ruszenie

Kanclerz

kancelaria

Stolnik
Cześnik

Piwnica krolewska

Komornik

Skarb państwa

Palatyn/wojewoda

dowodca i zastepca wojskiem

Testament Bolesława Krzywoustego

Salamea -> Władysław Sprawiedliwy - Ziemia Łęczyńsko -Sieradzka
Henryk - Ziemia Sandomierska
Mieszko III Stary -Wielkopolska i Poznań
Bolesław III Kędzierzawy - Mazowsze

Poczatki panstwa polskiego

DATY
1076r. - koronacja Bolesława II Szczodrego zwanego Śmiałym na króla Polski.
1138r. -Na mocy testamentu księcia Bolesława Krzywoustego Polskę podzielono na dzielnice.
1039r. - Krakow stał się stolica Polski
1038r. - najazd księcia Brzetysława na Polskę.
1000r. - Zjazd Gnieźnieński
1018r. - Pokoj w Budziszynie
1025r. - Koronacja Chrobrego
999r.- Wojciech uznany za Świętego
972r. - Bitwa pod Cedynia
Konsekwencje
styl romanski, koscioly
umiejetnosc czytania i pisania
Pomoc czech
Przyczyny
ulatwic budowe panstwa polskiego panstwa na fundamencie kosciola
wzmocnienie pozycji wladcy
sojusz z czechami

pomoc wojskowa

wejsc do wspolnoty panstw chrzescijanskich i wzmocnic stosunki
wytracic argument Niemieckich margrabiow o nawracaniu pogan