Categories: All - paradigmas - cuantitativo - cualitativo - investigación

by Eimy Avella 3 years ago

384

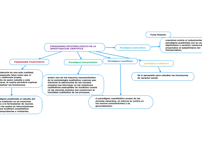
PARADIGMAS EPISTEMOLOGICOS DE LA INVESTIGACION CIENTIFICA

PARADIGMAS EPISTEMOLOGICOS DE LA INVESTIGACION CIENTIFICA

Tema flotante

PARADIGMAS EPISTEMOLOGICOS DE LA INVESTIGACION CIENTIFICA

Paradigma sociocritico

reacciona contra el reduccionismo del paradigma positivista con su escesivo objetivismo y caracter conservador y la propension al subjetivismo del interpretativo.

paradigma cualitativo

Es el apropiado para estudiar los fenomenos de caracter social.

Paradigma Cuantitavo

Paradigma interpretativo

weber uno de los mayores representantes de la metodologia cualitativa, expreso que mientras la astronomia de los cuerpos celestes nos interesan en las relaciones cualitativas susceptible de medicion exacta en las ciencias sociales nos conciernen la tonalidad cualitativa de los procesos.
el paradigmo cuantitativo propio de las ciencias naturales, en interes se centra en los nuevos conocimientos y su generalizacion.

PARADIGMA POSITIVISTA

Asume la existencia de una sola realidad, parte de su supuesto tales como que el mundo tiene existencia propia, independiente de quien estudia o esta regido por leyes, la cuales permiten explicar precedir y explicar los fenomenos.
para el paradigma positivista el estudio del conocimiento existente en un momento dado consiste a la formulacion de nuevas hipotesis, en las cuales se interrelacionan variables, cuya medicion cuantitativa, permitiran comprobarlas o refutarlas.