Categories: All - pruebas - complicaciones - glucosa - control

by Jenifer perez 4 years ago

473

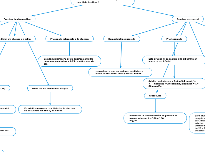
Perfil de lipidos e indicadores del paciente con diabetes tipo 2

Perfil de lipidos e indicadores del paciente con diabetes tipo 2

Perfil de lipidos e indicadores del paciente con diabetes tipo 2

Pruebas de control

Microalbuminuria
para el pronóstico del desarrollo de complicaciones tales como problemas car￾diovasculares y aumento de la presión arterial. Cuando se presenta albuminuria con niveles de 20 a 200 mg/L, es difícil de detectar con las técnicas convencionales
Glucosuria
niveles de la concentración de glucosa en sangre rebasan los 160 a 180 mg/dL
Monitoreo de glucosa de sangre durante el dia
Tecnicas de quimica sd utiliza una tira reactiva durante 60 segundos
Fructosamida
Esta prueba nl se realiza si la albúmina en suero es de 3.0g/dL

Adulto no diabético = 2.4. a 3.4 mmol/L. • Cociente fructosamina/albúmina = 54-86 mmol/g.

Hemoglobina glucosida
Los pacientes que no padecen de diabetes tienen un resultado de 4 y 6% en HbA1c

Pruebas de diagnostico

Medicion de insulina en sangre
En adultos mayores con diabetes la glucosa se encuentra en 250 u/ml o mas
Medicion de glucosa pospandrial(2r)
Se administra en ayuno y 2 hrs despues del alimento

3 dias antes deberia haber una dieta de 150 gr de carbohidratos

Reposo de minimo 10 hrs

Prueba de tolerancia a la glucosa
Se adnministran 75 gr de dextrosa anhidra en personas adultas y 1.75 en niños por via oral
Medicion de glucosa en orina
Medicion de glucosa sanguinea en ayuno
Metodos enzimaticos

Metodo de glucosa deshidrogenasa