Categories: All - conectividad - dispositivo - entrada - periféricos

by Sebastian Ceballos Lozano 5 years ago

442

Periféricos del PC

Periféricos del PC

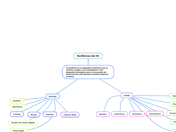
Tarjeta de voz

Fax

Tarjeta de sonido

Plotter

Panel táctil

Micrófono

Sensor de huella digital

Joystick

Proyector digital

Auriculares

Parlantes

Impresora

Monitor

Salida

Cámara Web

Escáner

Mouse

Teclado

Entrada

Periféricos del PC

Un periférico es un dispositivo electrónico que se conecta o acopla a una computadora (u otro dispositivo informático) pero no forma parte del núcleo técnico (CPU memoria, memoria madre) de la misma.